新冠肺炎疫情期间,最辛苦的就是医疗工作从业者了,很多人也有志于或即将成为医疗工作从业者,医学教育网为大家搜集整理了全国各地医疗招聘信息:青岛大学青岛医学院(医学部)2022年人才招聘公告,详情如下,希望能够帮助到大家!
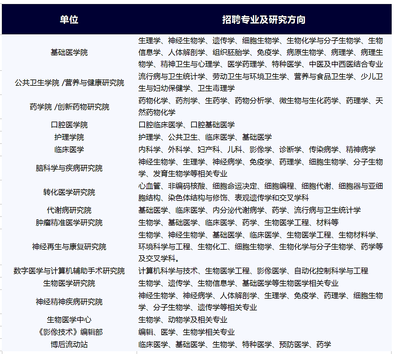
一、招聘专业和岗位

二、人员范围与条件
(一)中国科学院院士、中国工程院院士
(二)首席教授
学术造诣深厚,已取得国内外同行公认的学术成就,能够引领学校“类”建设、推动学校服务山东新旧动能转换的战略科学家和领军人才,包括获得国家级人才工程计划支持者、国家奖励获得者或相当类和学术水平者。
(三)特聘教授
1、特聘教授第一类:
具有较高学术水平,在本学科领域具有一定影响,具有创新性构想和战略性思维,能紧跟国际学术前沿,赶超国际先进水平的学术带头人,包括获得国家级人才工程计划支持的青年人才或相当类和学术水平者。或满足《青岛大学特聘教授青年卓越人才工程实施办法(暂行)》第一类业绩条件。年龄自然科学原则在50周岁以下,人文社会科学原则在55周岁以下。
2、特聘教授第二、三、四和五类:
满足《青岛大学特聘教授青年卓越人才工程实施办法(暂行)》相应第二、三、四和五类业绩条件。 第二类特聘教授年龄自然科学须不超过50周岁,人文社会科学须不超过55周岁;第三类特聘教授年龄自然科学须不超过45周岁,人文社会科学须不超过50周岁;第四和五类特聘教授年龄自然科学须不超过40周岁,人文社会科学须不超过45周岁。
(四)青年卓越人才
学术基础扎实,创新能力强,有较大发展潜力。满足《青岛大学特聘教授青年卓越人才工程实施办法(暂行)》青年卓越人才的业绩条件,或为学校教学、科研和学科急需的优秀博士。年龄自然科学须不超过35周岁,人文社会科学须不超过38周岁。
(五)青年博士
专业基础扎实,具有较强科研能力,能够胜任本科生教学工作。具有博士学位,身体健康,年龄不超过32周岁。
特殊学科及专业需满足以下条件:
1、基础医学院解剖学及组织胚胎学、病理学、病理生理学、精神病与精神卫生学、中医及中西医结合:需具有临床医学、中医学等医学相关背景。
2、药学院药物分析及生药学:需具有医学相关背景。
3、护理学院中的公共卫生、临床医学、基础医学:需具有护理教育背景。
4、生物医学中心:具有医学、生物学、动物学相关专业背景。
三、人员待遇
(一)中国两院院士:一事一议。
(二)首席教授
年薪100万元(税前);人才公寓一套;科研启动经费实验类300万元,非实验类150万元。根据需要提供学科平台建设经费,配备团队、实验室,一事一议;职称聘为教授;协助解决配偶工作及义务教育阶段孩子入学事宜。
(三)特聘教授
1、特聘教授第一类
年收入约60万元(税前);人才公寓一套;科研启动经费实验类200万元、非实验类100万元;并根据需要提供学科平台建设经费,配备团队、实验室,一事一议;经同行专家评议和学校研究,符合要求者聘为教授;协助解决配偶工作及义务教育阶段孩子入学事宜。
2、特聘教授二类
年收入约55万元(税前);安家补贴150万元(税前);科研启动经费实验类100万元、非实验类60万元;经同行专家评议和学校研究,符合要求者聘为教授;协助解决配偶工作及义务教育阶段孩子入学事宜。
3、特聘教授三类
年收入约50万元(税前);安家补贴80万元(税前);科研启动经费实验类50万元、非实验类30万元;经同行专家评议和学校研究,符合要求者聘为教授。
4、特聘教授四类
年收入约38万元(税前);安家补贴50万元(税前);科研启动经费实验类30万元、非实验类20万元;经同行专家评议和学校研究,符合要求者聘为副教授。
5、特聘教授五类
年收入约33万元(税前);安家补贴30万元(税前);科研启动经费实验类15万元、非实验类10万元;经同行专家评议和学校研究,符合要求者聘为副教授。
(四)青年卓越人才
年收入约25万元(税前);安家补贴20万元(税前);科研启动经费5万元。
(五)青年博士
国家政策性工资;学校提供安家补贴2000元/月,累计发放36个月;科研启动经费3万元。
引进人才还可按条件对应申报国家、青岛市、学校各类人才计划,具有国家级或省部级人才称号的引进人才,可申报青岛市引进人才一次性30万元-100万元住房补贴,首次在青就业的青年博士均可享受青岛市1200元/月,累计发放36个月的住房补贴。
四、引进程序
(一)发布招聘信息
通过青岛大学人力资源处网站面向社会发布招聘信息。(复制到浏览器打开)。
(二)报名
报名时间:自启事发布起报名。
联系邮箱:、(投递简历请注明:专业-姓名-毕业院校-应聘岗位名称-中国博士人才网)
报名方式:可通过电子邮件、邮寄、直接递交材料等方式向招聘岗位所在学院或医学部组织人事办提出应聘申请。
报名材料:包括身份证、国家承认的学历和学位证书、科研成果及获奖证书、《青岛大学公开招聘报名登记表》(详见青岛大学人力资源处网站)、岗位要求的条件证明材料及其他相关证明材料。相关证明材料包括:在职人员应聘的,提交有用人权限部门或单位出具同意应聘的介绍信;普通高校应届毕业生应聘的,提交经毕业生就业主管部门签章的《毕业生就业推荐表》(含经单位盖章的成绩单);海外留学人员应聘的,应提供经教育部留学服务中心出具的《国外学历学位认证书》、本人护照、留学回国人员证明等材料复印件。直接递交材料报名的,证件均需提供原件和复印件,学校对证件的原件和复印件审核后退回原件,留存复印件。其他方式报名的可先将报名材料扫描成PDF电子版发送到应聘岗位电子邮箱,学校在面试前资格审查时,再对相关证件原件进行审核。
(三)资格审查、面试、考察体检
对应聘人员的资格审查、面试、考察体检等工作按照省、学校具体安排执行,并适时发布相关信息。
(四)公示聘用
对考试、考察、体检合格的拟聘用人员,在我校人力资源处网站统一公示,公示期为7个工作日。公示无异议的,报省人力资源社会保障厅审核备案,符合聘用条件的,发放《事业单位招聘人员备案通知书》,凭《事业单位招聘人员备案通知书》办理相关手续,聘用单位和受聘人员按规定签订聘用合同,确立人事关系。受聘人员按规定实行试用期,期满合格的正式聘用,不合格的解除聘用合同。不能按时取得学历学位证书或提供资料与档案不一致者,不予备案、聘用。
五、联系人及联系方式

淡薄宁静无怨无悔,以救死扶伤为己任,用真心,爱心,同情心呵护每一位患者。这是每一位医疗工作者的心声和使命,以上医学教育网发布的公告“青岛大学青岛医学院(医学部)2022年人才招聘公告”,希望能够帮助您找到合适的岗位,早日发挥自己的力量!