为满足医疗卫生事业发展需要,按照公开、平等、竞争、择优原则,“上海市长宁区程家桥街道社区卫生服务中心招聘工作人员22人”的公告正式发布啦!关注着医疗招聘的小伙伴,一定不要错过呀!事不宜迟,接下来就和小编一起来看看具体岗位和招聘相关事宜吧~
即日起至岗位招满为止
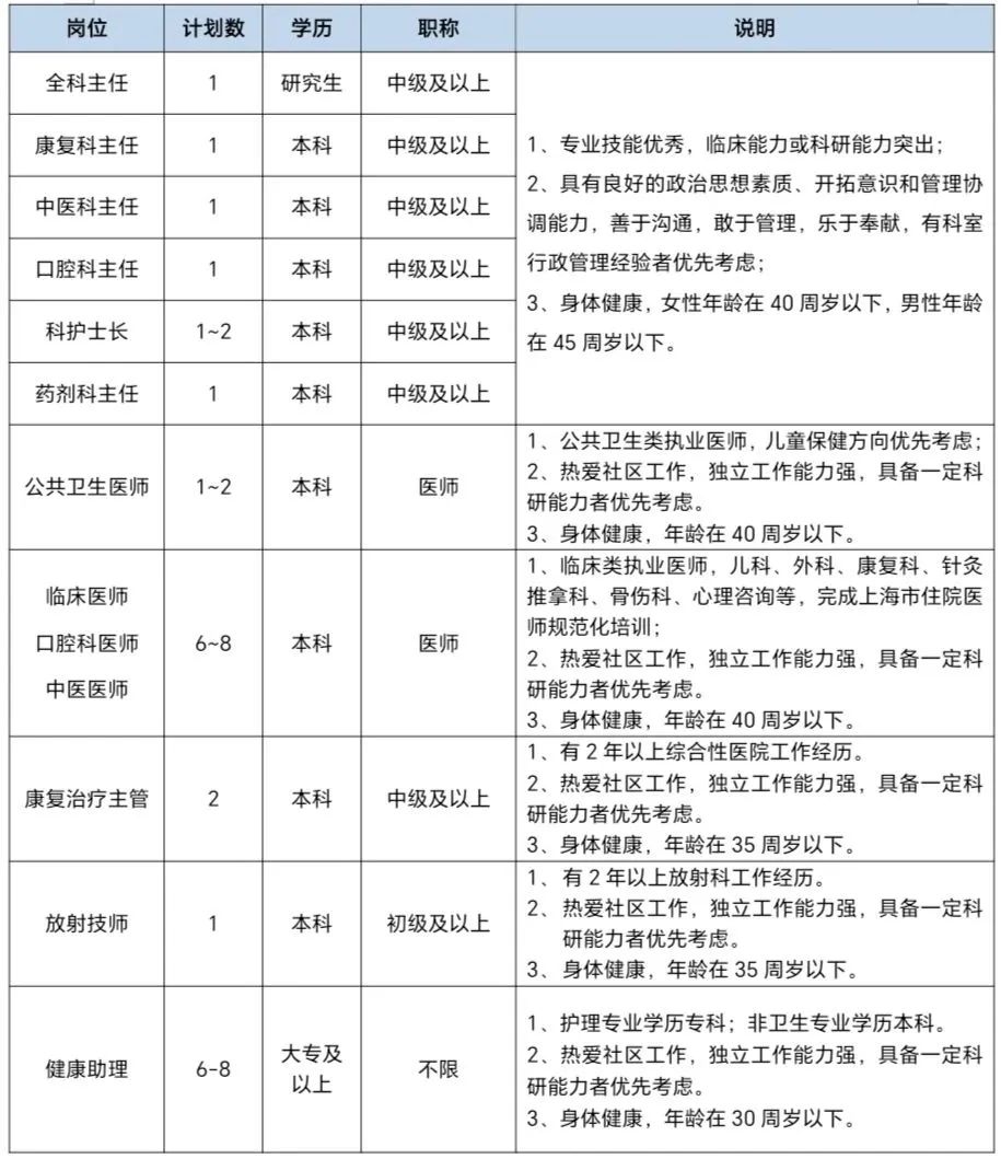
一、招聘岗位、条件

二、人才奖励政策
1、优先获得事业编制。
2、优先聘任中、高级职称。
3、优先选派出国培训。
4、享受区卫生引进人才奖励。
①符合高层次人才,正高职称人员年龄在50周岁以下,副高职称人员年龄在45周岁以下,两者学历为硕士研究生以上,符合科研及专业学术地位等条件,给予一次性30~100万元资助。②符合条件的规范化培训合格的全科医师、紧缺专业的临床医师、公共卫生专业人才,给予人才奖励8~10万。5、享受区卫生人才租房补贴,人才公寓优先配租等政策。
三、报名时间
即日起至岗位招满为止。
四、报名方式
报名:采取邮件和电邮报名方式,请将个人简历、学历证明及其他资格证书等材料复印件邮寄至上海市长宁区程家桥街道社区卫生服务中心。
审核:对收到的简历进行筛查,择优通知面试。
面试:通过简历筛选,择优确定面试名单,通知面试。
邮寄地址:上海市延安西路3499号人事科收
邮编:201103
邮箱:cjqrszp@163.com
以上“上海市长宁区程家桥街道社区卫生服务中心招聘工作人员22人”的相关内容由医学教育网整理,相了解更多医疗招聘及备考学习等相关信息,请进入医学教育网!