卫生人才招聘

考试动态
复习指导

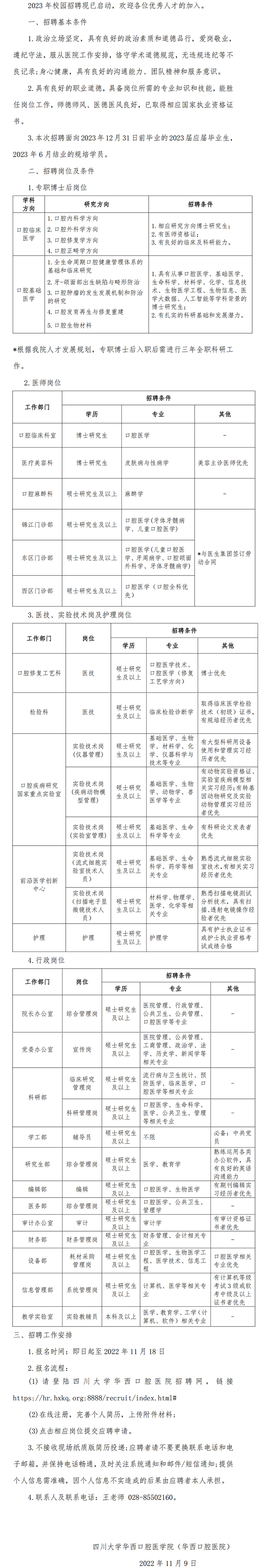
四川大学华西口腔医学院2023年校园招聘公告

新冠肺炎疫情期间,最辛苦的就是医疗工作从业者了,很多人也有志于或即将成为医疗工作从业者,医学教育网为大家搜集整理了全国各地医疗招聘信息:四川大学华西口腔医学院2023年校园招聘公告,详情如下,希望能够帮助到大家!

11月18日截止

招聘公告

淡薄宁静无怨无悔,以救死扶伤为己任,用真心,爱心,同情心呵护每一位患者。这是每一位医疗工作者的心声和使命,以上医学教育网发布的公告“四川大学华西口腔医学院2023年校园招聘公告”,希望能够帮助您找到合适的岗位,早日发挥自己的力量!

正保医学教育网
上医学教育网 做成功医学人
打开APP
精品课程

面试无忧班

精品课程

1080

立即购买
热点推荐:
取消
复制链接,粘贴给您的好友

复制链接,在微信、QQ等聊天窗口即可将此信息分享给朋友
前往医学教育网APP查看,体验更佳!
取消 前往
您有一次专属抽奖机会
可优惠~
领取
优惠
注:具体优惠金额根据商品价格进行计算
恭喜您获得张优惠券!
去选课
已存入账户 可在【我的优惠券】中查看