医疗卫生事业单位考试的时间各地不一,大部分地区都会在每年的6月至8月间进行。原来尚无全国和全省、市统一招考,最多县级各个单位统一招考,现在各地逐步由州、市级统计编制进人计划、统一组织考试、统一录用。今天为大家搜集整理了新出的公告通知:四川省绵阳市妇幼保健院2023年7月招聘工作人员11人,欢迎查看。
2023年7月16日23:00前
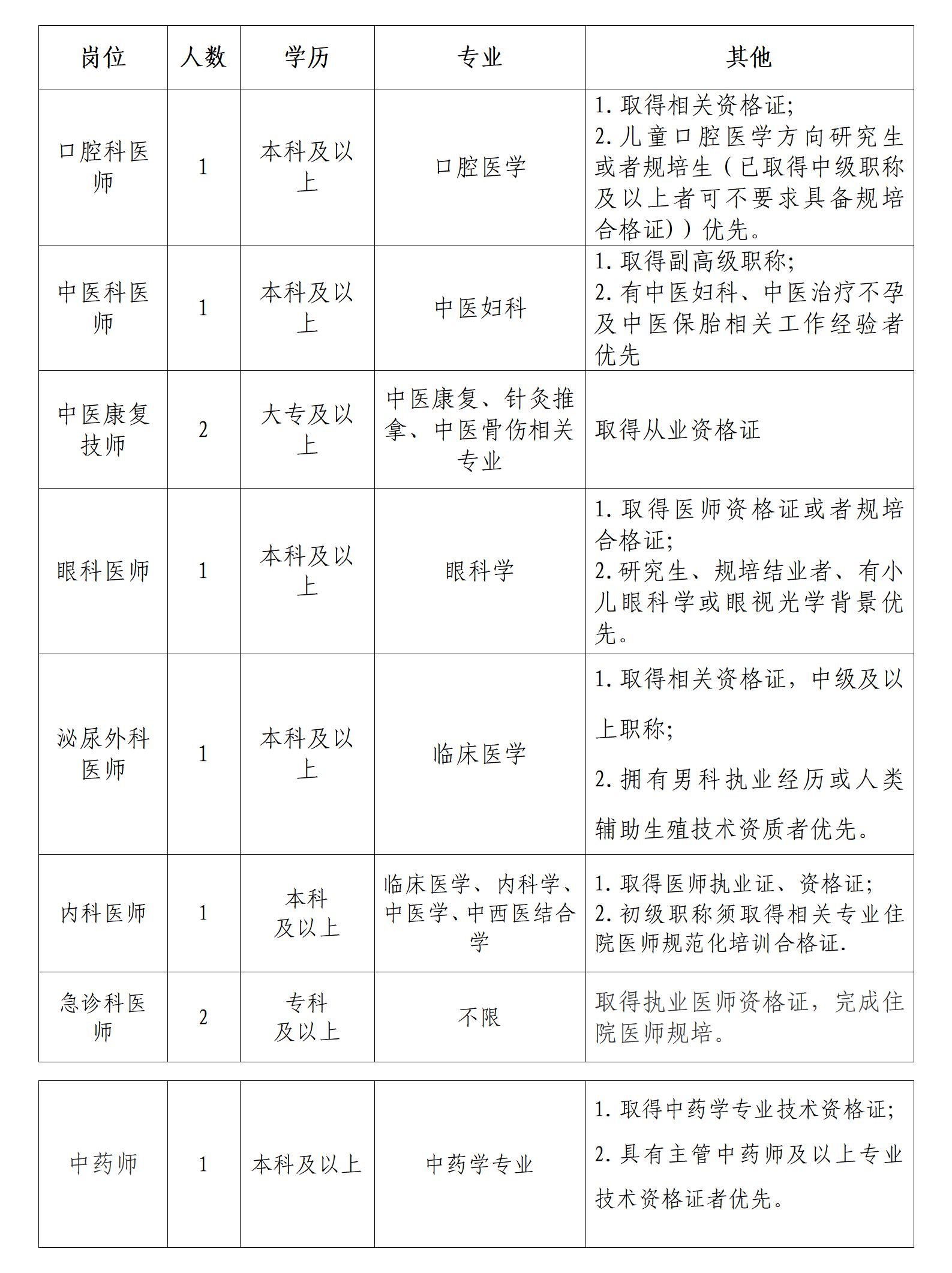
一、招聘岗位

二、基本条件
(一)具有中华人民共和国国籍;
(二)思想政治素质好,拥护中国共产党领导和社会主义制度,品行端正,遵纪守法;
(三)自愿从事相关工作,作风踏实,吃苦耐劳,甘于奉献,组织纪律观念强;
(四)具备岗位所需的专业、技能和其他条件;
(五)具备正常履行职责的身体条件和心理素质;
(六)符合法律法规的其他条件。
三、报名时间及其他
(一)请有意者于2023年7月16日23:00前扫描下方二维码填写绵阳市妇幼保健院(市儿童医院)应聘信息登记表。(根据报名情况择优通知面试人员)

(二)现场面试时需携带以下材料和证件原件及复印件:
1.个人简历;
2.身份证;
3.毕业证(学位证);
4.岗位要求的相关证明材料;
5.在学信网上下载个人学历证书电子注册备案表1份。
咨询电话李老师0816-2357922
医学教育网医疗卫生招聘栏目每天都会更新全国各地新鲜招聘公告信息,致力于为广大即将进入医疗卫生系统/医院/医疗事业单位的工作人员进行服务。以上就是四川省绵阳市妇幼保健院2023年7月招聘工作人员11人的全部内容,更多医疗卫生事业单位招聘信息请关注正保卫生人才招聘公众号。