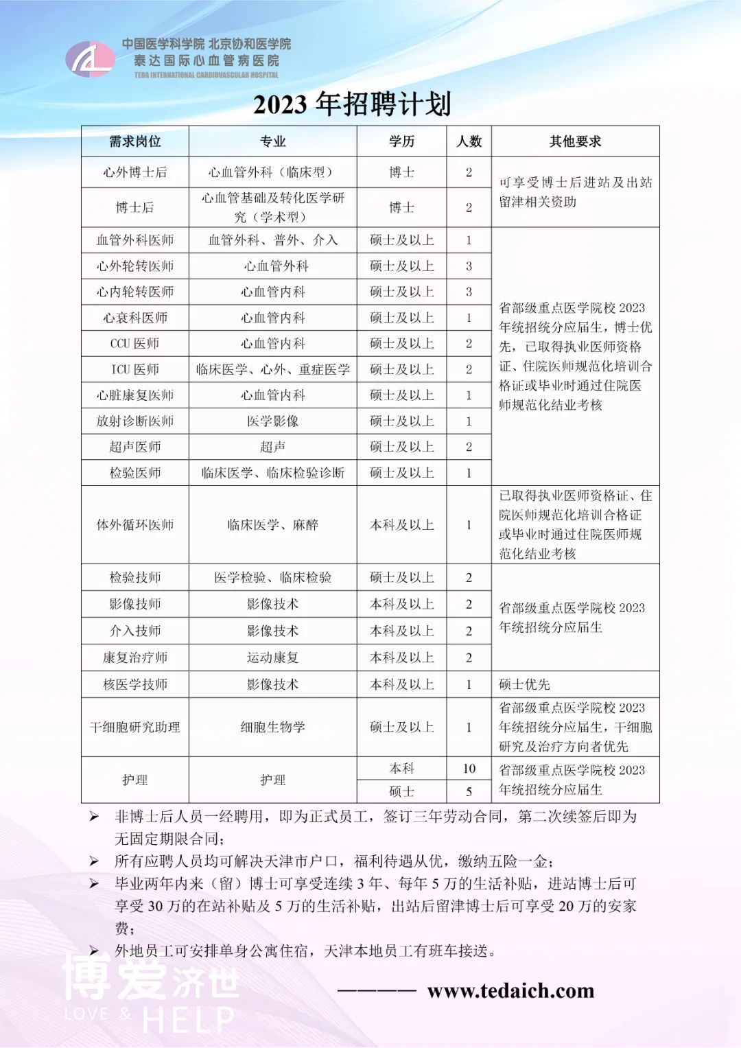
很多即将步入医疗岗位的朋友们都非常关注所在地区医疗岗位的招聘公告信息,医学教育网医疗卫生招聘栏目为了更好的服务正在找工作的医疗相关专业人员,每天为大家整理搜集新鲜的各地医疗卫生系统/医院等招聘公告通知和信息,欢迎大家查看!以下是公告通知:天津市泰达国际心血管病医院2023年招聘工作人员47人,内容如下:

应聘人员请将简历(学习、工作或实习经历、论文发表、科研经历、获奖情况等),连同身份证、学历学位证书、执业资格证书、住院医师规范化培训合格证、职称证书等相关证件证书的复印件邮寄至医院。
邮寄地址:天津经济技术开发区第三大街61号,泰达国际心血管病医院人力资源部 (请在信封左下角标明应聘职位)
邮编:300457
医院网址:
金钱名利淡如水,医德医道大于天;个人利益抛一旁,患者病情在心间。这是多少医护岗位从业者的心声,这又是多少医疗岗位从业者的真情实感。以上医学教育网小编搜集的公告信息:天津市泰达国际心血管病医院2023年招聘工作人员47人,希望能够帮助到大家!