卫生人才招聘

考试动态
复习指导

云南省临沧市沧源佤族自治县疾病预防控制中心招聘急需紧缺人才2名

医疗卫生事业单位考试的时间各地不一,大部分地区都会在每年的6月至8月间进行。原来尚无全国和全省、市统一招考,最多县级各个单位统一招考,现在各地逐步由州、市级统计编制进人计划、统一组织考试、统一录用。今天小编就为大家搜集整理了新出的公告通知:云南省临沧市沧源佤族自治县疾病预防控制中心招聘急需紧缺人才2名,欢迎查看。

5月10日-5月16日

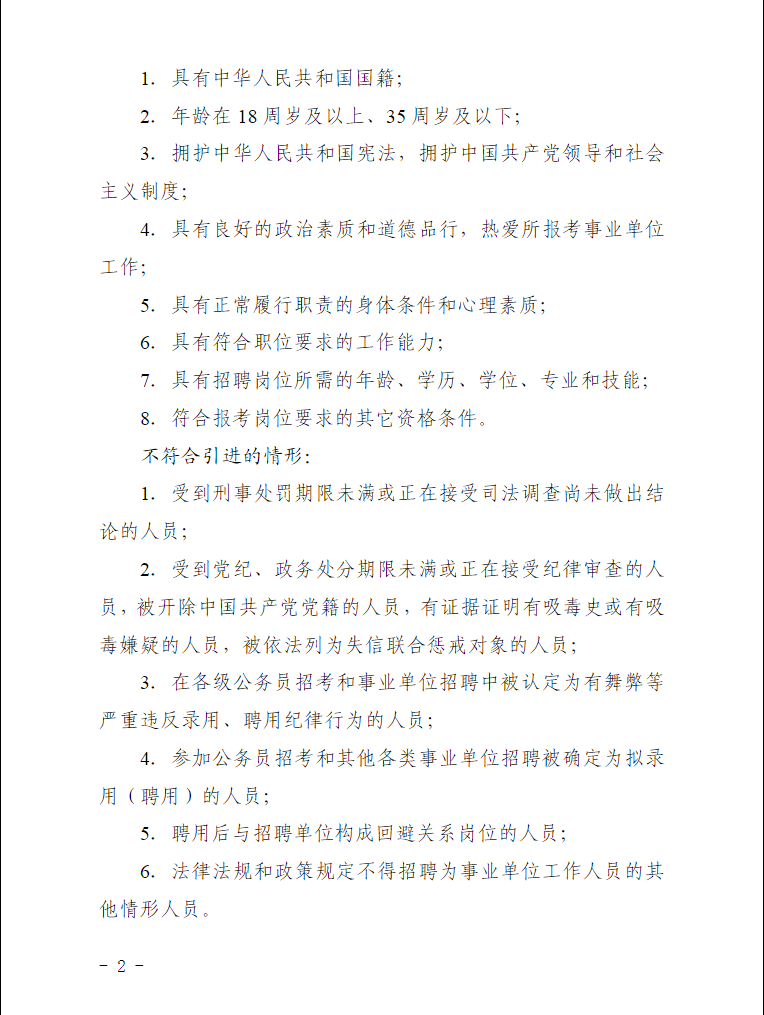
岗位表

岗位表1

岗位表2

岗位表3

岗位表4

岗位表5

附件1:2022年沧源佤族自治县疾病预防控制中心招聘报名登记表

附件2:沧源佤族自治县疾病预防控制中心急需紧缺人才招聘协议补充条款

医学教育网医疗卫生招聘栏目每天都会更新全国各地新鲜招聘公告信息,致力于为广大即将进入医疗卫生系统/医院/医疗事业单位的工作人员进行服务,以上就是医学教育网小编为大家整理的:云南省临沧市沧源佤族自治县疾病预防控制中心招聘急需紧缺人才2名,希望能够帮助到大家。

正保医学教育网
上医学教育网 做成功医学人
打开APP
精品课程

面试无忧班

精品课程

1080

立即购买
热点推荐:
取消
复制链接,粘贴给您的好友

复制链接,在微信、QQ等聊天窗口即可将此信息分享给朋友
前往医学教育网APP查看,体验更佳!
取消 前往
您有一次专属抽奖机会
可优惠~
领取
优惠
注:具体优惠金额根据商品价格进行计算
恭喜您获得张优惠券!
去选课
已存入账户 可在【我的优惠券】中查看