乡村全科助理医师

考试动态
复习指导

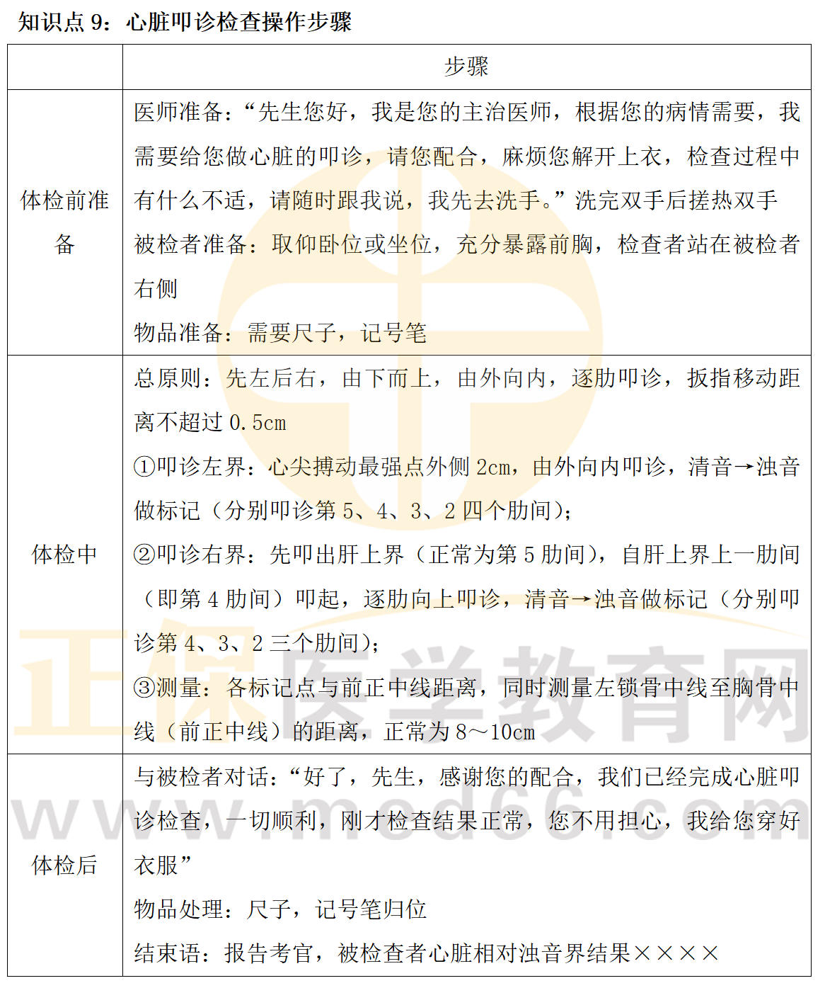
心脏叩诊检查操作步骤-2023乡村助理医师实践技能高频考点分享!

为了帮助各位2023乡村助理医师考生攻克即将到来的实践技能考试,正保医学教育网专门整理了2023乡村助理医师实践技能必考考点心脏叩诊检查操作步骤知识小结如下,赶快背起来!

心脏叩诊检查操作步骤-2023乡村助理医师实践技能高频考点分享!

2023乡村全科助理医师技能相关知识点汇总_10

声明:本文为正保医学教育网原创整理,转载请注明来源正保医学教育网

2023乡村助理考试备考时间紧张,早点开始复习通过考试的可能性才会更高!医学教育网推荐大家《无忧实验班》,系统梳理考点框架,专业点拨复习技巧,笔试+技能多重锁分,让你的每一步努力都不浪费!

乡村全科助理医师无忧实验班

相关推荐:

2023年乡村全科助理医师实践技能体格检查易错点及扣分点总结

【技能考题】2023年乡村全科助理医师实践技能考试三套模考试卷汇总

2022年乡村全科助理医师实践技能「中医基本操作」知识点汇总

2023乡村全科助理医师实践技能「题库」重磅上线!

复习备考必看!2023年乡村全科助理医师考试各章节分值占比总结!

技能模考系统上线!参加2023年乡村全科助理医师考试的考生速来免费测评!

正保医学教育网
上医学教育网 做成功医学人
打开APP
全部评论(0打开APP查看全部 >
精品课程

超值精品班

录播课程

1080

查看详情
热点推荐:
0
0
0
评论
取消
复制链接,粘贴给您的好友

复制链接,在微信、QQ等聊天窗口即可将此信息分享给朋友
前往医学教育网APP查看,体验更佳!
取消 前往
您有一次专属抽奖机会
可优惠~
领取
优惠
注:具体优惠金额根据商品价格进行计算
恭喜您获得张优惠券!
去选课
已存入账户 可在【我的优惠券】中查看