乡村全科助理医师

考试动态
复习指导

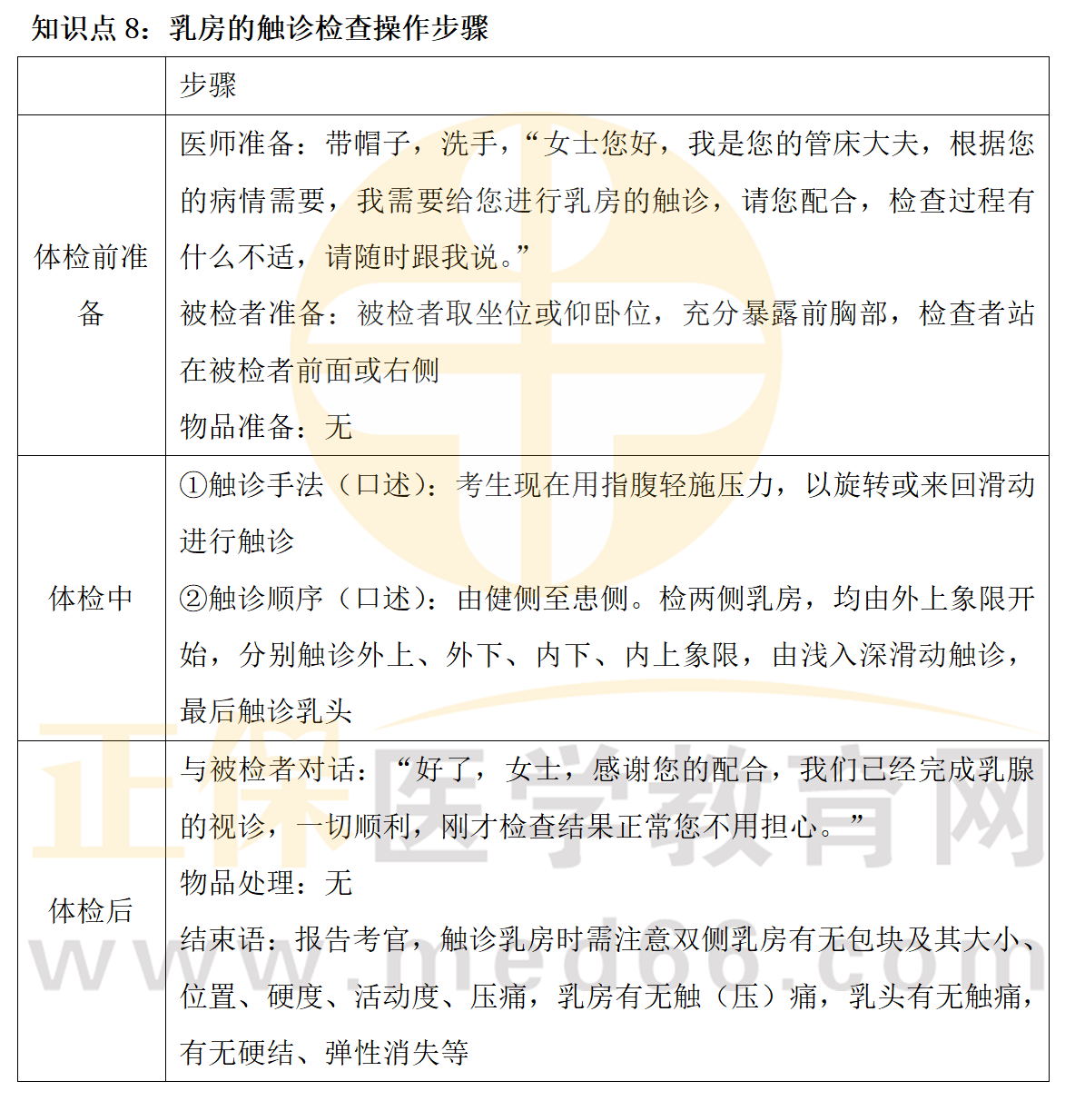
吐血整理:2023乡村助理医师实践技能<乳房的触诊检查操作步骤>知识小结

2023乡村助理医师实践技能考试备考倒计时,一定要利用好最后的冲刺时间拔高提分!正保医学教育网帮考生整理了2023乡村助理医师实践技能必考考点乳房的触诊检查操作步骤总结表,速度收藏!

2023乡村助理医师实践技能乳房的触诊检查操作步骤知识小结

2023乡村全科助理医师技能相关知识点汇总_09

【声明:本文为正保医学教育网原创整理,转载请注明来源正保医学教育网】

不要轻易用过去来衡量生活的幸与不幸!每个人的生命都是可以绽放美丽的,只要你珍惜,善待自己,厚待生活!了解考试相关知识点可帮助您提高对这些问题的认识和注意力,并采取有效的措施避免犯错。预祝各位考生顺利通过考试!

相关推荐:

2023年乡村全科助理医师实践技能体格检查易错点及扣分点总结

【技能考题】2023年乡村全科助理医师实践技能考试三套模考试卷汇总

【技能考试基地】国家医师资格考试(西医)实践技能考试基地名单(2023年2月更新)

2022年乡村全科助理医师实践技能「中医基本操作」知识点汇总

2022乡村全科助理医师技能考试【体格检查】5组模拟测试题

正保医学教育网
上医学教育网 做成功医学人
打开APP
全部评论(0打开APP查看全部 >
精品课程

超值精品班

录播课程

1080

查看详情
热点推荐:
0
0
0
评论
取消
复制链接,粘贴给您的好友

复制链接,在微信、QQ等聊天窗口即可将此信息分享给朋友
前往医学教育网APP查看,体验更佳!
取消 前往
您有一次专属抽奖机会
可优惠~
领取
优惠
注:具体优惠金额根据商品价格进行计算
恭喜您获得张优惠券!
去选课
已存入账户 可在【我的优惠券】中查看