乡村全科助理医师

考试动态
复习指导

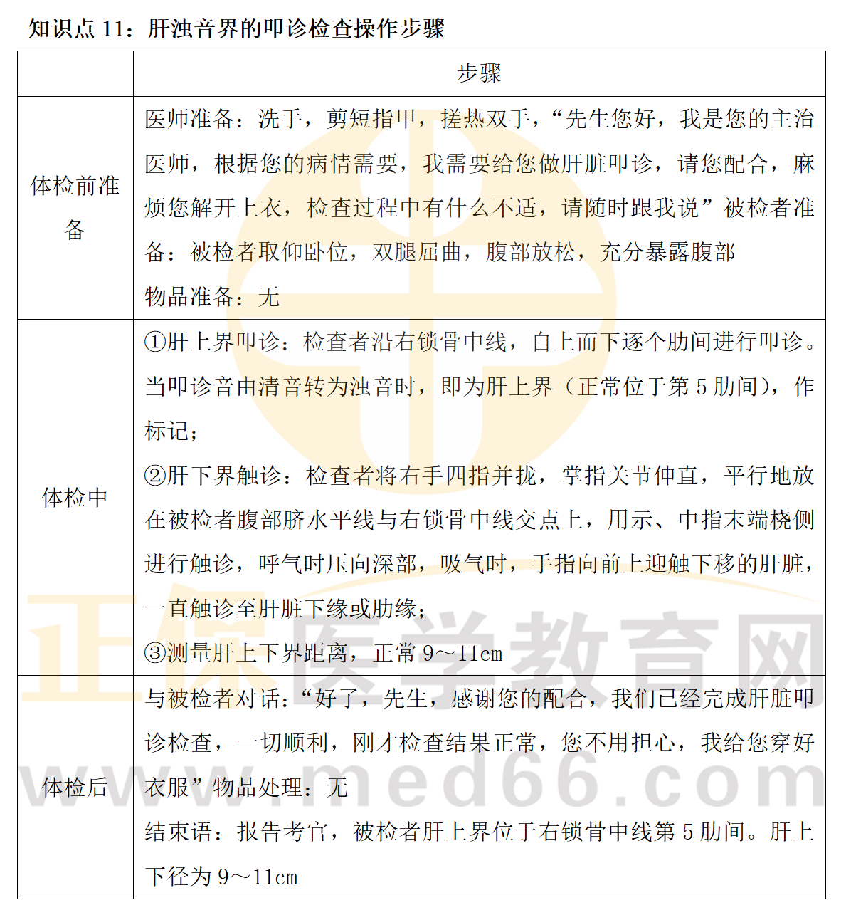
2023乡村助理医师实践技能必考考点肝浊音界的叩诊检查操作步骤总结表

2023乡村助理医师实践技能考试备考倒计时,一定要利用好最后的冲刺时间拔高提分!正保医学教育网帮考生整理了2023乡村助理医师实践技能必考考点肝浊音界的叩诊检查操作步骤总结表,速度收藏!

2023乡村助理医师实践技能必考考点肝浊音界的叩诊检查操作步骤总结表

2023乡村全科助理医师技能相关知识点汇总_12

声明:本文为正保医学教育网原创整理,转载请注明来源正保医学教育网

不要轻易用过去来衡量生活的幸与不幸!每个人的生命都是可以绽放美丽的,只要你珍惜,善待自己,厚待生活!了解考试相关知识点可帮助您提高对这些问题的认识和注意力,并采取有效的措施避免犯错。预祝各位考生顺利通过考试!

相关推荐:

2023年乡村全科助理医师实践技能体格检查易错点及扣分点总结

【技能考题】2023年乡村全科助理医师实践技能考试三套模考试卷汇总

【技能考试基地】国家医师资格考试(西医)实践技能考试基地名单(2023年2月更新)

2022年乡村全科助理医师实践技能「中医基本操作」知识点汇总

2022乡村全科助理医师技能考试【体格检查】5组模拟测试题

正保医学教育网
上医学教育网 做成功医学人
打开APP
全部评论(0打开APP查看全部 >
精品课程

超值精品班

录播课程

1080

查看详情
热点推荐:
0
0
0
评论
取消
复制链接,粘贴给您的好友

复制链接,在微信、QQ等聊天窗口即可将此信息分享给朋友
前往医学教育网APP查看,体验更佳!
取消 前往
您有一次专属抽奖机会
可优惠~
领取
优惠
注:具体优惠金额根据商品价格进行计算
恭喜您获得张优惠券!
去选课
已存入账户 可在【我的优惠券】中查看