乡村全科助理医师

考试动态
复习指导

2023乡村助理医师实践技能拿分点手卫生知识小结

2023乡村助理医师实践技能考试备考倒计时,一定要利用好最后的冲刺时间拔高提分!正保医学教育网帮考生整理了2023乡村助理医师实践技能拿分点手卫生知识小结,速度收藏!

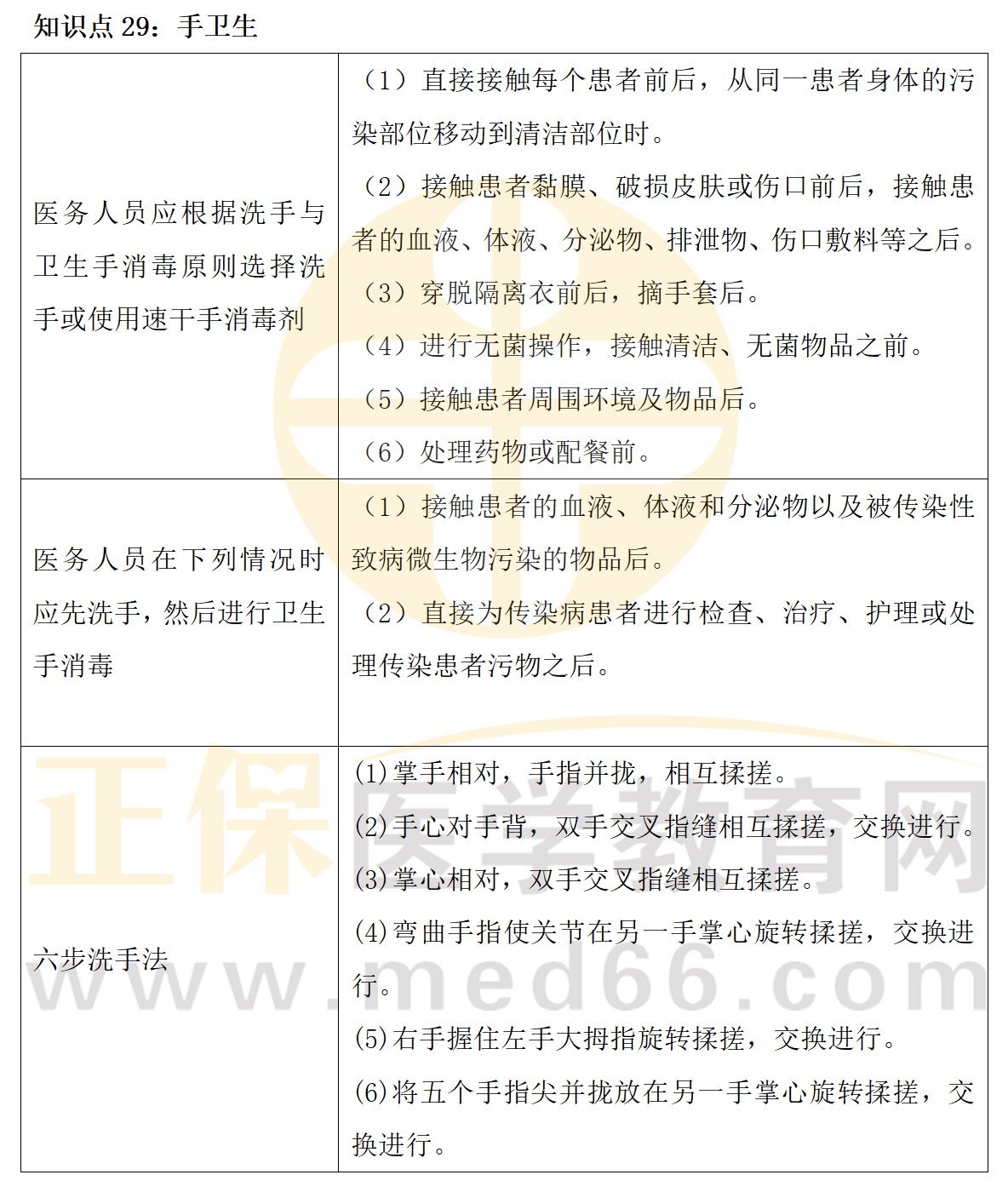
手卫生考点总结表

2023乡村全科助理医师技能相关知识点汇总_32

声明:本文为正保医学教育网原创整理,转载请注明来源正保医学教育网。

2023乡村助理考试备考时间紧张,早点开始复习通过考试的可能性才会更高!医学教育网推荐大家《无忧实验班》,系统梳理考点框架,专业点拨复习技巧,笔试+技能多重锁分,让你的每一步努力都不浪费!

乡村全科助理医师无忧实验班

相关推荐:

2023年乡村全科助理医师实践技能体格检查易错点及扣分点总结

【技能考题】2023年乡村全科助理医师实践技能考试三套模考试卷汇总

2022年乡村全科助理医师实践技能「中医基本操作」知识点汇总

2023乡村全科助理医师实践技能「题库」重磅上线!

复习备考必看!2023年乡村全科助理医师考试各章节分值占比总结!

技能模考系统上线!参加2023年乡村全科助理医师考试的考生速来免费测评!

正保医学教育网
上医学教育网 做成功医学人
打开APP
全部评论(0打开APP查看全部 >
精品课程

超值精品班

录播课程

1080

查看详情
热点推荐:
0
0
0
评论
取消
复制链接,粘贴给您的好友

复制链接,在微信、QQ等聊天窗口即可将此信息分享给朋友
前往医学教育网APP查看,体验更佳!
取消 前往
您有一次专属抽奖机会
可优惠~
领取
优惠
注:具体优惠金额根据商品价格进行计算
恭喜您获得张优惠券!
去选课
已存入账户 可在【我的优惠券】中查看