乡村全科助理医师

考试动态
复习指导

2025乡村全科助理医师实践技能考试指南

2025年乡村全科助理医师实践技能考试即将到来,对于每一位备考的考生来说,这不仅是职业生涯的重要转折点,更是实现乡村医疗梦想的关键一步。随着国家对基层医疗的重视,乡村全科执业助理医师证书的含金量逐年提升,成为众多医学生和医疗从业者的首选。掌握2025乡村全科助理医师的备考策略,不仅能够帮助考生顺利通过考试,还能为未来的职业发展奠定坚实基础。

2025乡村全科助理医师实践技能考试时间:

2025年医师资格实践技能考试时间

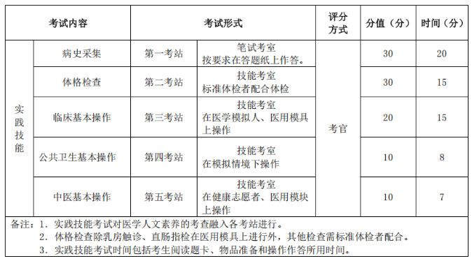
2025乡村全科助理医师实践技能考试内容:

2025乡村助理医师实践技能考试内容

备考过程中,学习重点的把握至关重要。考生需要全面了解考试大纲,明确各科目的分值分布和考试形式。实践技能考试部分,尤其需要注重临床操作和病例分析能力的提升。通过模拟考试和历年考题训练,考生可以更好地适应考试节奏,提高应试能力。此外,及时关注官方发布的考试动态和最新政策,也是备考过程中不可忽视的一环。

证书前景广阔,乡村全科执业助理医师不仅能够在基层医疗机构中发挥重要作用,还能通过继续教育和职业发展,逐步提升自己的专业水平和职业地位。对于新手考生来说,别再犹豫,火速下载相关备考资料,制定详细的学习计划,是迈向成功的第一步。关注收藏官方推荐的备考资源,能够帮助考生在有限的时间内,高效掌握考试重点,提升通过率。

2025年乡村全科助理医师实践技能考试,不仅是对考生专业知识的检验,更是对其临床实践能力的全面考核。通过科学的备考策略和系统的学习,每一位考生都有机会在这场考试中脱颖而出,实现自己的职业梦想。及时关注考试动态,积极参与备考交流,相信每一位考生都能在2025年的考试中取得优异成绩,迈向更加光明的职业未来。

【考生关注】

【备考利器】2025年乡村全科助理医师《技能备考全能包》热卖中!

【汇总】2025年医师资格考试实践技能缴费时间|方式|金额

2025年乡村全科助理笔试“搞”分秘籍:高频考点+命题预测全攻略

2025年乡村全科助理医师“医考爱打卡”第四期开通,速来学习!

正保医学教育网
上医学教育网 做成功医学人
打开APP
全部评论(0打开APP查看全部 >
精品课程

超值精品班

录播课程

1080

查看详情
热点推荐:
0
0
0
评论
取消
复制链接,粘贴给您的好友

复制链接,在微信、QQ等聊天窗口即可将此信息分享给朋友
前往医学教育网APP查看,体验更佳!
取消 前往
您有一次专属抽奖机会
可优惠~
领取
优惠
注:具体优惠金额根据商品价格进行计算
恭喜您获得张优惠券!
去选课
已存入账户 可在【我的优惠券】中查看