河北省卫生健康委办公室关于做好2025年度下半年医师执业注册考核工作的通知公布啦!医学教育网整理具体内容如下:

各市(含定州、辛集市)、雄安新区卫生健康委(局)、中医药局、疾控局,委属委管医疗卫生单位:
为进一步加强医师队伍管理,规范医师执业活动,按照国家和我省医师执业注册考核工作有关要求,经研究,决定开展2025年下半年全省医师执业注册考核工作。现将有关事项通知如下:
一、考核对象
(一)获得医师资格后二年内未注册者;
(二)中止医师执业活动二年以上或《医师执业注册管理办法》第六条规定不予注册的情形消失,申请重新注册者;
(三)因定期考核不合格被注销注册已满1年,申请重新注册者;
(四)已注册的执业(助理)医师申请变更执业范围(仅限临床类别范围内)。
二、报名材料
考生应按要求分别上传以下资料:
(一)考核对象均需提交的材料。
1.《医师注册考核报名表》(报名网站下载,本人签字并加盖执业机构公章后的报名表);
2. 本人有效身份证明;
3.《医师资格证书》全部页面。
(二)中止医师执业活动二年被注销执业证书的考核对象应补充提交的材料。
1.二级以上医疗机构或市级以上预防保健机构连续6个月以上的培训合格证明;
2.拟执业机构劳动合同或聘用证明;
(三)医师定期考核不合格被注销执业证书的考核对象应补充提交的材料。
1.注销执业证书之后的二级及以上医疗机构或市级以上预防保健机构连续3个月以上的培训合格证明;
2.注销注册满1年证明。
(四)变更执业范围的考核对象应补充提交的材料。
1.取得医师执业证书后,在省级以上卫生健康行政部门指定的业务培训机构,接受同一类别其他专业的系统培训两年或者专业进修满两年或系统培训和专业进修合计满两年的证明;
2.《医师执业证书》全部页面。
三、考核安排
(一)网上报名:2025年10月31日9:00-11月10日17:00。报名方式:登录河北省医师协会官网(http://www.hebmda.com)中的注册变更考核报名系统进行网上报名,并按照指引填报相关信息。
(二)资格审核:11月11日-11月14日各地市线上初审,11月15日-17日省级线上审核。
(三)准考证打印:2025年11月20日-24日。
(四)考核时间:11月25-27日。具体考核时间、地点请以准考证打印信息为准。
(五)考核结果公布:考核结束20个工作日后,考核成绩将在河北省医师协会官网进行公布,考生输入本人准考证号和身份证号进行成绩查询。
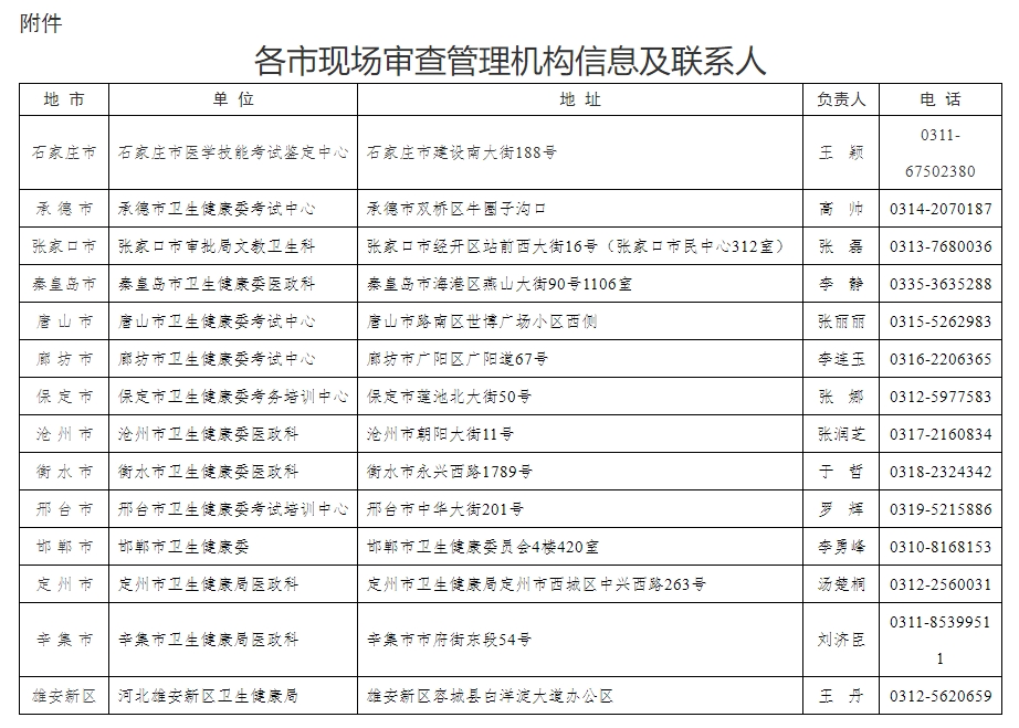
(六)合格证领取:考核结束30个工作日后,请携带《准考证》和身份证前往各地市初审管理机构(附件1)领取考试合格证书。
四、考核内容
(一)考核分值:总分120分,医疗法律法规、医学人文、医务人员职业道德准则等占20分,各专业基础知识占100分。
(二)考核形式、题型、时间:笔试、客观题、90分钟。
(三)考核合格标准:执业医师60分合格,执业助理医师50分合格。
五、违规处理
有下列行为之一的,取消考试成绩,撤销授予证书:
(一)若发现报名材料不实,以虚假信息报名;
(二)由他人代替参加考试;
(三)考试过程中违反纪律情节严重。
六、其他事项
(一)各地接到通知后及时传达至辖区内各级各类医疗卫生单位,并在本单位网站进行公开。此工作由河北省医师协会具体实施。各地市负责材料初审的管理机构要认真履职尽责,严把材料审核关。
(二)考生参加考核合格后,凭合格证书向注册审批机关申请执业注册或变更执业范围,一年内未注册或变更的,合格证书将作废,需重新参加考核(以合格证发放时间为准)。
联系人:省医师协会 刘同 0311-85989610
网络报名技术支持 徐树 18515676865
附件:各地市初审管理机构地址及联系人
