医师分阶段考试

考试动态
复习指导
首页 > 医师分阶段考试 > 复习指导 > 正文

外科-运动系统“尺、桡神经”2021年临床执业医师分阶段考试常见考点

关于“外科-运动系统“尺、桡神经”2021年临床执业医师分阶段考试常见考点”相关内容,相信参加2021年临床医师分阶段考试的考生都在关注,为方便大家了解,在此医学教育网小编为大家整理如下内容:

考点9  运动系统——尺、桡神经

【难度】★★

【考频指数】★★★

考点点拨:尺、桡神经

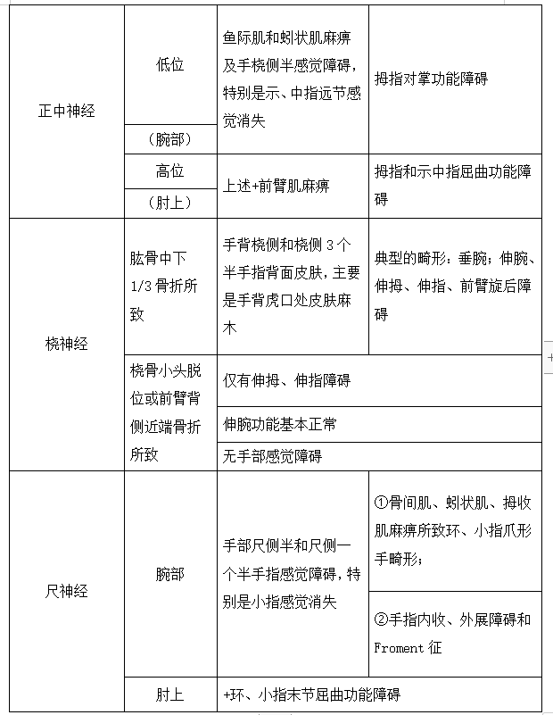
正中神经、桡神经及尺神经损伤

1

2

【例题·A1型题】

尺神经损伤的典型体征是

A.Finkelstein试验阳性

B.拇指感觉异常

C.垂腕

D.拇指对掌功能受限

E.Froment征阳性

【答案】E

【解析】Froment征是指尺神经损伤时,由于骨间肌和拇收肌麻痹,导致示指与拇指对指时,出现示指近侧指间关节屈曲,远侧指间关节过伸,而拇指的掌指关节过伸、指间关节屈曲。

【例题·B1型题】

A.对掌功能障碍

B.猿手

C.伸腕伸指障碍

D.Froment征阳性

E.前臂旋转活动受限

1.尺神经损伤的临床表现是

2.桡神经损伤常有的临床表现是

【答案】D;C

【解析】Froment征是尺神经损伤的表现,为拇指、示指远侧指间关节不能屈曲,使两者不能捏成一个圆形的“O”型。

桡神经损伤:主要是手背虎口处皮肤麻木。伸腕、伸拇、伸指、前臂旋后障碍;典型的畸形:垂腕。

相关推荐:

2021年临床执业医师分阶段考试备考“内科”精选考点+典型例题汇总

2021年临床执业医师分阶段考试报名流程【网上报名/现场审核】

2021年临床执业医师分阶段考试报名第一阶段、第二阶段报名条件梳理

2021年临床执业医师分阶段考试“临床试点院校”名单汇总(50所)

以上关于“外科-运动系统“尺、桡神经”2021年临床执业医师分阶段考试常见考点”的文章由医学教育网编辑整理搜集,希望可以帮助到大家,更多的文章随时关注医学教育网!

正保医学教育网
上医学教育网 做成功医学人
打开APP
精品课程

超值精品班-医师分阶段课程

新课升级

69

查看详情
热点推荐:
取消
复制链接,粘贴给您的好友

复制链接,在微信、QQ等聊天窗口即可将此信息分享给朋友
前往医学教育网APP查看,体验更佳!
取消 前往
您有一次专属抽奖机会
可优惠~
领取
优惠
注:具体优惠金额根据商品价格进行计算
恭喜您获得张优惠券!
去选课
已存入账户 可在【我的优惠券】中查看