临床医学专业水平测试复习内容,相信是考生们关注的问题,医学教育网小编整理“必背!临床医学专业水平测试运动系统科目核心考点汇总”如下,预祝学生们顺利通过第一阶段考试。
1.骨折特有体征:(1)畸形(2)异常活动(3)骨擦音或骨擦感。
2.骨折早期并发症:(1)骨筋膜室综合征(2)脂肪栓塞综合征(3)重要内脏器官损伤(4)重要周围组织损伤(5)休克。
3.骨折晚期并发症:(1)关节僵硬(2)缺血性肌挛缩(3)下肢深静脉血栓形成(4)感染(5)压疮(6)坠积性肺炎(7)损伤性骨化(8)缺血性骨坏死(9)急性骨萎缩(10)创伤性关节炎。
4.功能复位




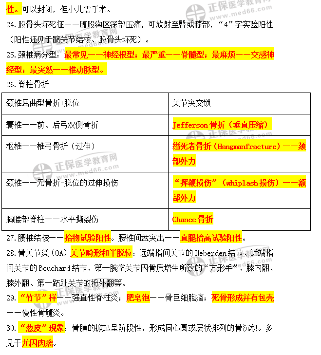
以上“必背!临床医学专业水平测试运动系统科目核心考点汇总”内容医学教育网整理,更多辅导精华资料、备考经验、免费视频课程请查看正保医学教育网医师分阶段栏目