卫生网校

首页 > 卫生网校 > 医学自考 > 正文

2021年湖南自考大专需要什么条件?

“2021年湖南自考大专需要什么条件?”相信是参加医学自考的朋友比较关注的事情,为此,医学教育网小编整理内容如下:

一、2021年湖南自考大专报考条件

凡属中华人民共和国公民,不受性别、年龄、民族、种族、宗教信仰、财产状况和已受教育程度的限制,均可报考未加限制条件的专业 。对公安管理等有特殊要求的专业(前置学历及报考条件均按专业计划要求),考生必须按相关规定报考。报考本科专业的考生入籍时需提交《教育部学历证书电子注册备案表》(至少半年验证有效期)或《中国高等教育学历认证报告》;

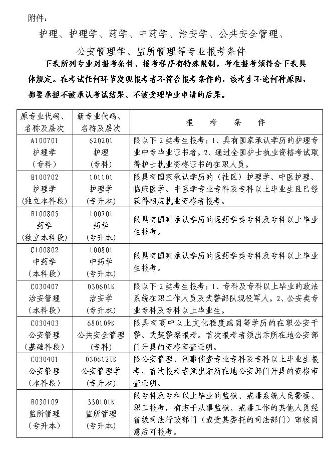
二、2021年湖南自考护理学等专业报考条件

报考护理、护理学、药学、中药学、治安学、公共安全管理、公安管理学、监所管理等有前置条件的专业的考生入籍时需要提交相关证件证明等材料。具体报考条件如下:

1

以上是医学教育网小编整理的“2021年湖南自考大专需要什么条件?”全部内容,想了解更多医学自考知识及内容,请点击医学教育网。医学教育网成立至今已有16年,专注医学考试培训教育,已经为数百万学员提供了考证、从业和晋升等专业帮助,赢得了广大医学从业人员的认可和信赖,未来我们依然会为每一位在医学路上不断前进的你,提供便利的学习资源及优质的服务。

精品课程

小儿推拿保健师

3980起

立即购买
热点推荐:
考生必看
取消
复制链接,粘贴给您的好友

复制链接,在微信、QQ等聊天窗口即可将此信息分享给朋友