卫生网校
首页
>
卫生网校
>
执业兽医资格考试
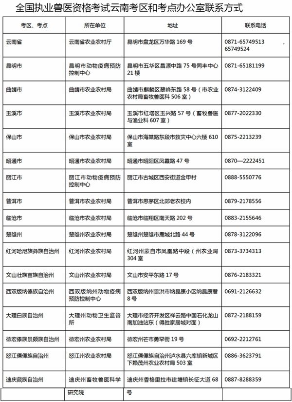
2020年云南执业兽医考试考点办公室联系方式
2021-01-06
青海省2020年执业兽医资格申请相关事宜
2021-01-06
内蒙古自治区执业兽医资格考试考区领导小组公告
2021-01-06
安徽省农业农村厅关于2020年安徽省执业兽医资格申请授予的公告
2021-01-05
2020年宁夏考区执业兽医资格授予申请公告
2021-01-05
辽宁省农业农村厅关于颁发2020年度执业兽医资格证书的通告
2021-01-05
2020年海南省执业兽医资格认定的公告
2021-01-05
吉林省2020年执业兽医网上资格申请时间
2021-01-05
江西省2020年执业兽医资格认定申请时间
2021-01-05
2020年西藏自治区执业兽医合格分数线公布
2021-01-05
2020年执业兽医资格考试查分时间:1月4日开始
2021-01-04
2020年执业兽医资格考试成绩查询时间确定
2020-12-31
2020年全国兽医资格考试分数线已公布
2020-12-31
执业兽医证书是终身有效吗?
2020-12-28
执业兽医:口蹄疫疫苗的注射注意事项
2020-12-25
执业兽医:口蹄疫疫苗的免疫操作
2020-12-25
执业兽医:口蹄疫疫苗的免疫前准备有哪些?
2020-12-25
执业兽医:鸡啄癖的防治措施
2020-12-25
执业兽医:鸡啄癖的发病原因有哪些?
2020-12-25
执业兽医:引发牛腹泻的病因分析
2020-12-25
哪些人可以报考水生动物执业兽医资格考试?考试内容有哪些?
2020-12-25
执业兽医《动物病理学》模拟问答题
2020-12-21
执业兽医《动物病理学》模拟判断题
2020-12-21
执业兽医证是终身有效的吗?
2020-12-15
执业兽医资格证需要注册吗?
2020-12-15
执业兽医考试好考吗?难度很大吗?
2020-12-15
执业兽医考试哪些人需要现场确认?
2020-12-08
执业兽医考试(计算机考试)考生须知
2020-12-08
执业兽医资格证书补发说明
2020-12-08
执业兽医资格授予事项说明
2020-12-08
执业兽医考试成绩发布与查询
2020-12-08
2021水生动物考试常见病之鳗鱼的疾病
2020-12-04
2021水生动物考试常见病之甲鱼的疾病
2020-12-04
2021水生动物考试常见病之真菌性疾病
2020-12-04
2021水生动物考试常见病之寄生虫性疾病
2020-12-04
执业兽医全科考试科目分值比例
2020-12-03
2021水生动物考试常见病之病毒性疾病
2020-12-03
2021水生动物考试常见病之细菌性疾病
2020-12-03
执业兽医注册的监管
2020-11-23
执业兽医监督检查的处理
2020-11-23
执业兽医资格证领证后须知
2020-11-23
执业兽医资格考试练习试题
2020-11-23
2020年执业兽医考试什么时候查成绩?
2020-11-20
2020年执业兽医考试上海实行核酸检测的通知
2020-11-12
上海市执业兽医考试考生核酸检测机构一览表
2020-11-12
关于取消2020年全国执业兽医资格考试新疆考区考试的公告
2020-11-12
2020年全国执业兽医资格考试计算机考试云南考区考生须知
2020-11-12
2020年执业兽医考试时间调整到11月15日
2020-11-10
上海市2020年执业兽医考试安全承诺书
2020-11-10
官方2020年执业兽医考试时间已确定
2020-11-10
加载更多
第9页
第10页
第11页
第12页
第13页
第14页
正保医学教育网客户端
免费下载
选课
试听
App下载
书店
直播