下载APP
医师分阶段考试
首页
>
医师分阶段考试
>
辅导精华
2022年中医医学专业本科水平测试知识点:疣
2022-03-09
2022年中医医学专业本科水平测试知识点【脂瘤,痰气凝结】
2022-03-08
2022年中医医学专业本科水平测试知识点:气瘿
2022-03-08
乳癖——2022年中医医学专业本科水平测试知识点
2022-03-08
2022年中医医学专业本科水平测试知识点【乳痈,气滞热壅证】
2022-03-07
辨痛——2022年中医医学专业本科水平测试知识点
2022-03-07
2022年中医医学专业本科水平测试知识点:寒邪致病,湿邪致病
2022-03-07
2022年临床医学专业本科水平测试知识点【安乐死的分类】
2022-03-05
2022年临床医学专业本科水平测试知识点【实行脑死亡标准的道德意义】
2022-03-04
2022年临床医学专业本科水平测试知识点【临床治疗伦理决策的原则】
2022-03-04
2022年临床医学专业本科水平测试知识点:临床诊疗的伦理原则
2022-03-04
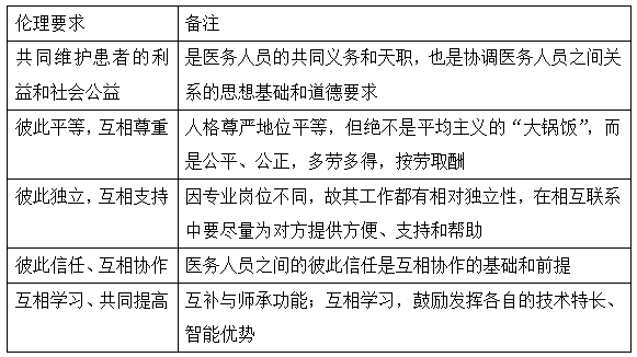
2022年临床医学专业本科水平测试知识点:协调医务人员之间关系的伦理要求
2022-03-04
2022年临床医学专业本科水平测试知识点【医患关系的模式】
2022-03-04
有利(有益)原则:2022年临床医学专业本科水平测试知识点
2022-03-02
2022年临床医学专业本科水平测试知识点【公正原则】
2022-03-02
2022年临床医学专业本科水平测试知识点【伦理学的基本理论】
2022-03-02
2022年临床医学专业本科水平测试知识点——性格特征
2022-03-02
2022年中医医学专业本科水平测试知识点【脱疽,湿热毒盛证】
2022-03-01
2022年中医医学专业本科水平测试知识点【发,臀痈,湿火蕴结证】
2022-03-01
2022年临床医学专业本科水平测试知识点【乳腺癌、乳岩特点】
2022-03-01
2022年临床医学专业本科水平测试知识点【手足部疔疮的临床表现及治疗】
2022-03-01
2022年临床医学专业本科水平测试知识点【外科内治消、托、补三大法的定义与适应证】
2022-03-01
2022年中医医学专业本科水平测试《五脏的生理特点和功能》
2022-03-01
2022年临床医学专业本科水平测试知识点【气质分型】
2022-02-28
2022年临床医学专业本科水平测试知识点【人格的特性】
2022-02-28
2022年临床医学专业本科水平测试知识点【需要和动机及动机冲突的类型】
2022-02-24
2022年临床医学专业本科水平测试知识点【意志的概念、特征与基本过程】
2022-02-24
2022年临床医学专业本科水平测试知识点【情绪与情感的概念、分类、状态】
2022-02-23
2022年中医医学专业本科水平测试《中医内科学》水肿的辨证论治
2022-02-23
痢疾的辨证论治——中医学类专业(本科)水平测试知识点!
2022-02-22
2022年临床医师分阶段考点【思维的概念、特征与种类与创造性的应用】
2022-02-22
2022年临床医师分阶段考点【记忆的概念与过程 】
2022-02-22
2022年临床医师分阶段考点【医学心理学的基本观点】
2022-02-22
2022年临床医师分阶段考点【医学心理学的研究任务】
2022-02-22
2022年临床医师分阶段考点【医学模式的转化】
2022-02-22
胎儿监护知识点归纳-临床医学专业本科水平测试资料
2022-02-20
临床医学专业本科水平测试《医学伦理学》知识点汇总
2022-02-14
中医学类专业(本科)水平测试知识点:润下
2022-02-13
自然流产发展的不同阶段-临床医师分阶段考试知识点
2022-02-12
临床医师专业(本科)水平测试考点:枕先露的分娩机制
2022-02-11
骨盆测量知识点-临床医师专业(本科)水平测试知识点!
2022-02-11
中医医师分阶段《方剂学》知识点:桂枝汤速记方歌
2022-02-08
医学微生物学精编考点-临床医师专业(本科)水平测试知识点
2022-02-08
中医学类专业(本科)水平测试中药学重点记忆15条
2022-02-06
中医医师分阶段考试-诊断学基础20条常考知识点
2022-02-05
中医学类专业本科水平测试考试-中医儿科学高频考点20条
2022-02-04
行气-半夏厚朴汤——中医医师分阶段考试知识点
2022-02-03
临床医师分阶段考点:急性炎症性脱髓鞘性多发性神经炎知识点归纳
2022-02-02
躯体疾病所致精神障碍-临床医学专业(本科)水平测试知识点
2022-02-01
细胞兴奋后心奋性的变化+经典例题——临床医师分阶段考试资料
2022-01-31
加载更多
第7页
第8页
第9页
第10页
第11页
第12页
正保医学教育网客户端
免费下载
经验
动态
报考指南
App
资料
404 Not Found
404 Not Found
nginx