下载APP
中西医助理医师
首页
>
中西医助理医师
>
辅导精华
蔡某,女,75岁,退休工人,2019年3月16日初诊。
2021-03-17
新冠疫苗的接种禁忌证、不良反应及注意事项
2021-03-16
男性,46岁。皮肤、巩膜黄染1周门诊就诊。
2021-03-16
男婴,10个月。发热3天,腹泻2天门诊就诊。
2021-03-15
女性,50岁。反复腹痛伴腹泻半年门诊就诊。
2021-03-15
男性,45岁。反复发作上腹痛5年,黑便1天门诊就诊。
2021-03-15
8种饮食口味类型对应的症状及临床意义——唐飞在线解读
2021-03-14
女性,59岁。间断腹泻左下腹隐痛1个月门诊就诊。
2021-03-13
中西医助理医师实践技能考试问诊——问小儿需要注意的事项
2021-03-13
男性,48岁。左侧腰痛伴血尿3个月门诊入院。
2021-03-12
问头身胸腹需要注意的症状表现及临床意义——助理医师必考
2021-03-12
女性,42岁。肉眼血尿伴尿频、尿急、尿痛2天门诊就诊。
2021-03-11
唐飞老师教你归纳2021年助理医师技能考试问疼痛考点
2021-03-11
问妇女哪些是中西医结合助理医师实践技能考试大纲?
2021-03-10
女性,30岁。面色苍白、乏力2周,巩膜黄染3天门诊入院。
2021-03-10
中西医结合医师资格考试实践技能问男子重点关注的类型和表现
2021-03-09
2021年中西医结合助理医师技能考试现场问汗怎么办
2021-03-09
唐飞在线划重点!中西医助理医师技能问诊之问寒热复习指南
2021-03-09
2021年中西医结合助理医师技能考试问二便复习重点表格归纳
2021-03-09
专业师资讲解中西医助理医师中医四诊问诊——疼痛部位考点
2021-03-09
2021年中西医助理医师实践技能考试问汗复习方向怎么找
2021-03-09
唐飞老师总结2021年中西医助理医师问寒热考点
2021-03-09
初次参加中西医助理医师病史采集如何出题?技能考前必会
2021-03-09
2021年中西医结合助理医师中医四诊之问诊得分点汇总
2021-03-09
2021年中西医结合助理医师实践技能考试病史采集答题模板
2021-03-09
女性,50岁。因神志不清伴全身出汗半小时家人送来急诊就诊。
2021-03-09
女性,66岁。间断左下腹痛,腹泻伴消瘦2个月门诊就诊。
2021-03-09
女性,27岁。右下腹痛伴呕吐6小时,急诊就诊。
2021-03-08
女性,47岁。持续性腹痛伴呕吐5小时急诊就诊。
2021-03-08
女性,29岁。停经40天,持续性下腹痛1小时急诊就诊。
2021-03-08
男性,45岁。腹痛3天,停止排气、排便2天急诊就诊。
2021-03-08
男性,58岁。发作性胸痛伴心悸3个月门诊就诊。
2021-03-08
男性,64岁。突发胸骨后疼痛2小时急诊就诊。
2021-03-08
男性,68岁。间断胸痛4年门诊就诊。
2021-03-08
中西医结合医师实践技能病史采集经典习题38题(含得分点)
2021-03-08
5类人暂缓接种疫苗!关于新冠疫苗的7大事项盘点!
2021-03-04
HIV感染者是否应该接种新冠疫苗?疾控中心回复!
2021-03-04
新冠疫苗对HIV感染者安全吗?
2021-03-04
2021年中西医助理医师技能考试现场问男子这4个点能得分!
2021-03-03
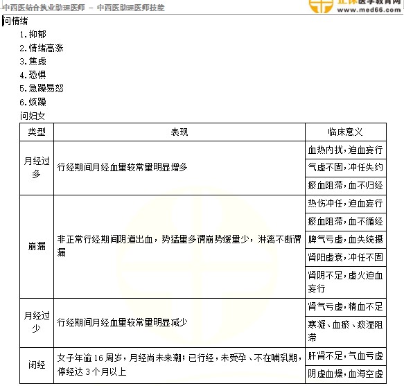
中西医技能临床问诊问妇女这四问不羞涩,临床意义这样掌握!
2021-03-03
技能问诊这6种屎尿类型症状变现如何识别?临床意义记心间!
2021-03-03
问失眠、问嗜睡的临床意义不容小觑——中西医医师技能问诊
2021-03-03
中西医技能问诊问饮食口味这8种症状一定不能忽视!
2021-03-03
中西医技能问诊问头身胸腹10种类型症状表现快拍照收藏!
2021-03-03
中西医执业助理医师技能问诊考场这11种疼痛一定刻骨铭心!
2021-03-03
中西医结合助理医师技能问诊问疼痛这5大部位一定考!
2021-03-03
实践技能考试问诊问汗怎么考?唐飞老师一文惊醒梦中人!
2021-03-03
中西医助理医师实践技能问诊——问寒热三个表囊括考点!
2021-03-03
2021年中西医助理医师考试实践技能病史采集答题模板
2021-03-03
中西医结合助理医师实践技能考试体格检查考试大纲2021
2021-03-01
加载更多
第14页
第15页
第16页
第17页
第18页
第19页
正保医学教育网客户端
免费下载
选课
试听
招生方案
直播
资料
404 Not Found
404 Not Found
nginx