执业药师考试

考试动态
复习指导
互动交流

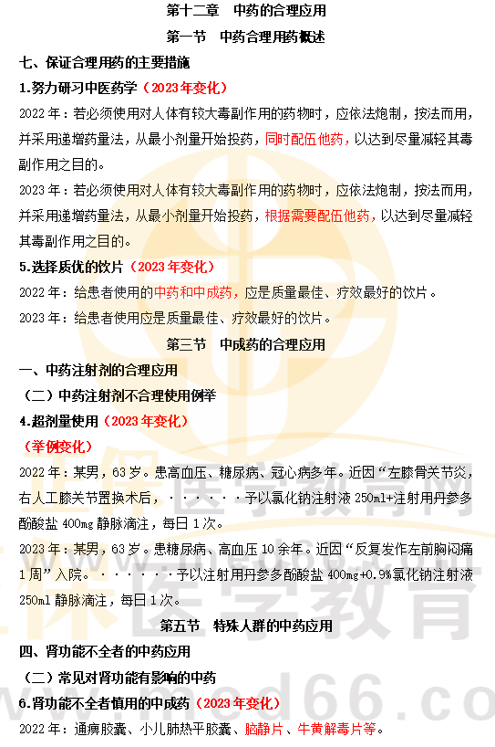
2023年执业药师《中药综》教材变动情况!

2023年执业药师《中药综》教材变动情况来了!相较于2022年,《中药学综合知识与技能》教材都有哪些变动呢?医学教育网老师特为执业药师考生详细整理了变动情况,帮助大家进行梳理~快来看看吧!

11

22

33

44

以上就是2023年执业药师《中药综》教材变动情况,希望各位未来的执业药师好好复习,小编在此先预祝未来的执业药师取得好成绩,希望上述内容对您有所帮助,更多相关信息请关注医学教育网!

正保医学教育网
上医学教育网 做成功医学人
打开APP
全部评论(0打开APP查看全部 >
精品课程

执业药师-无忧实验班

学霸同款好课

980起

查看详情
热点推荐:
0
0
0
评论
取消
复制链接,粘贴给您的好友

复制链接,在微信、QQ等聊天窗口即可将此信息分享给朋友
前往医学教育网APP查看,体验更佳!
取消 前往
您有一次专属抽奖机会
可优惠~
领取
优惠
注:具体优惠金额根据商品价格进行计算
恭喜您获得张优惠券!
去选课
已存入账户 可在【我的优惠券】中查看