执业药师考试

考试动态
复习指导
互动交流

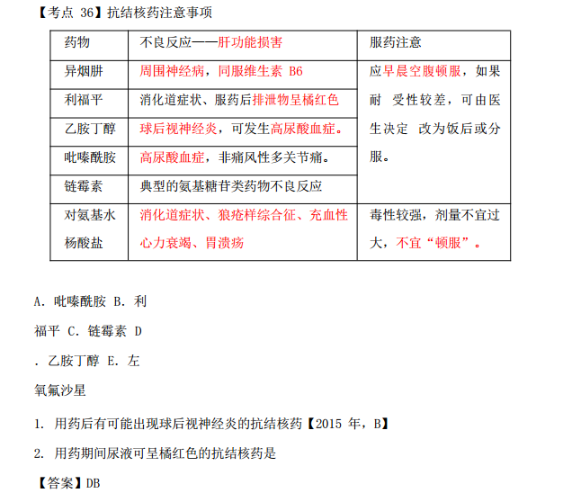
执业药师《药学综合》考点:抗结核药注意事项!

关于执业药师考试的知识点,“执业药师《药学综合》考点:抗结核药注意事项!”,为了帮助广大执业药师考生备考,医学教育网小编为大家整理出如下内容:

你真棒

4

以上是医学教育网小编为大家整理的“执业药师《药学综合》考点:抗结核药注意事项!”,希望以上内容对大家有帮助!更多执业药师考试相关知识请关注医学教育网!

相关推荐:

2020年执业药师考试结束后你需要注意这几件事情!

【微信订阅】2020年执业药师考试成绩查询提前预约!

【审核】2020年执业药师考试哪些地区考后需要审核?

官网公布2020年执业药师考试成绩于12月下旬公布

20年执业药师各科目考试分值比例及21年复习指导!

正保医学教育网
上医学教育网 做成功医学人
打开APP
全部评论(0打开APP查看全部 >
精品课程

执业药师-无忧实验班

学霸同款好课

980起

查看详情
热点推荐:
0
0
0
评论
取消
复制链接,粘贴给您的好友

复制链接,在微信、QQ等聊天窗口即可将此信息分享给朋友
前往医学教育网APP查看,体验更佳!
取消 前往
您有一次专属抽奖机会
可优惠~
领取
优惠
注:具体优惠金额根据商品价格进行计算
恭喜您获得张优惠券!
去选课
已存入账户 可在【我的优惠券】中查看