中西医助理医师

考试动态
复习指导

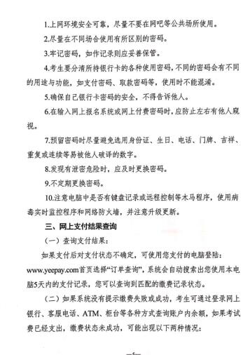
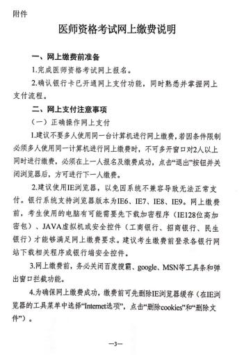
2019年江苏中西医结合助理医师考试网上缴费须知

【摘要】2019年中西医结合执业助理医师考试网上缴费正在进行中,本文整理分享“2019年江苏中西医结合执业助理医师考试网上缴费须知”相关内容如下,希望正在缴费的考生朋友们能仔细阅读,确保能正常参加考试!

以上内容就是医学教育网中西医结合执业助理医师考试频道分享的:2019年江苏中西医结合执业助理医师考试网上缴费须知的全部内容,希望对你的有所帮助。

高频考点:

仅剩3月,2019年中西医助理医师《循环系统疾病》必会考点大全

2019年中西医结合内科学《呼吸系统疾病》考试必背考点总结

2019年中西医助理医师《中医基础理论》历年常考考点总结

2019年中西医助理儿科学讲义:小儿年龄分期与生长发育

2019年中西医助理医师考试辅导班正在火爆热招,班次选择指导:

2019年中西医助理医师双师取证班,零基础备战不担心!

2019年中西医助理医师无忧直达班,自律性差学员的福音!

2019年中西医助理医师超值精讲班,巩固知识点的好帮手!

正保医学教育网
上医学教育网 做成功医学人
打开APP
全部评论(0打开APP查看全部 >
精品课程

中西医执业-高效定制班

直播+录播 含班级服务

4180

查看详情
热点推荐:
0
0
0
评论
取消
复制链接,粘贴给您的好友

复制链接,在微信、QQ等聊天窗口即可将此信息分享给朋友
前往医学教育网APP查看,体验更佳!
取消 前往
您有一次专属抽奖机会
可优惠~
领取
优惠
注:具体优惠金额根据商品价格进行计算
恭喜您获得张优惠券!
去选课
已存入账户 可在【我的优惠券】中查看