下载APP
中西医助理医师
首页
>
中西医助理医师
>
考试大纲
2021年中西医结合助理医师资格考试大纲完整版下载(各科目)
2020-11-25
2021年中西医结合助理医师资格考试考试大纲及指导用书正式发布
2020-11-24
2021年中西医结合助理医师考试大纲即将发布!附下载地址
2020-11-24
中西医结合助理医师《卫生法规》考试大纲变动说明(2020年修订版)
2020-11-03
2021年中西医助理医师考试卫生法规部分大纲已修订,看全文!
2020-10-30
中西医结合执业助理医师2020年大纲新增或删减的考点有哪些?
2020-08-18
2020年中西医结合执业医师内科学考试大纲删减了哪些内容?
2020-07-28
2020中西医助理医师“问诊”考察重点有哪些?
2020-06-16
20年中西医结合执业助理医师《中西医结合儿科学》考试大纲下载
2020-06-04
中西医结合助理医师2020年《药理学》科目考试大纲哪里有?
2020-06-04
2020年中西医结合执业助理医师卫生法规考试大纲下载版本
2020-06-02
中西医执业助理医师方剂学考试大纲2020年最新版下载
2020-06-02
2020年中西医助理医师中医诊断学考试大纲下载
2020-06-02
2020年中西医助理医师《传染病学》考试大纲(免费下载)
2020-05-27
2020年中西医助理医师考试大纲/考试教材(附下载地址)
2020-05-27
2020中西医助理医师技能考试,中医操作技能考试大纲有哪些?
2020-05-21
专业师资解析2020年中西医执业助理医师考试大纲变动内容
2020-05-20
2020中西医助理医师综合笔试教材变动内容
2020-03-16
2020年中西医执业医师考试范围
2020-02-28
淄博市发布2020年中西医结合类别医师资格考试启用新大纲的温馨提示
2020-01-23
【专业解析】2020年中西医执业助理医师考试大纲变动说明
2020-01-21
2020年中西医助理医师考试大纲,免费下载
2020-01-21
2020年中西医助理医师考试《卫生法规》大纲
2020-01-21
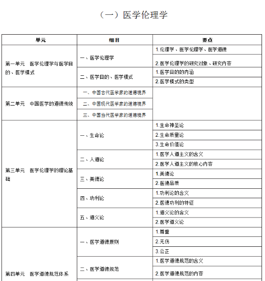
2020年中西医助理医师考试《医学伦理学》大纲
2020-01-21
2020年中西医助理医师考试《传染病学》大纲
2020-01-21
2020年中西医助理医师考试《药理学》大纲
2020-01-21
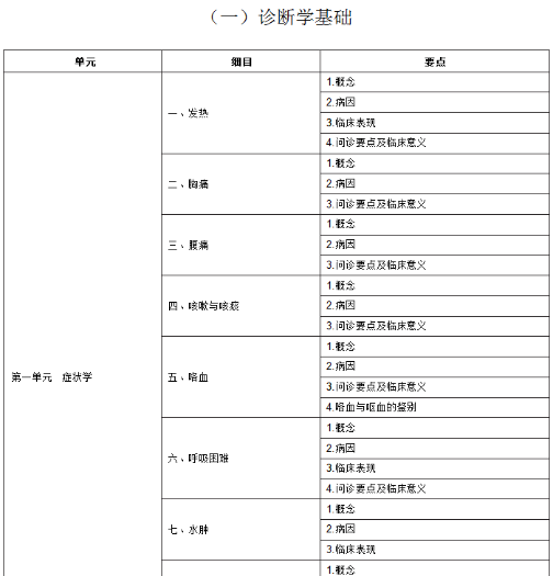
2020年中西医助理医师考试《诊断学基础》大纲
2020-01-21
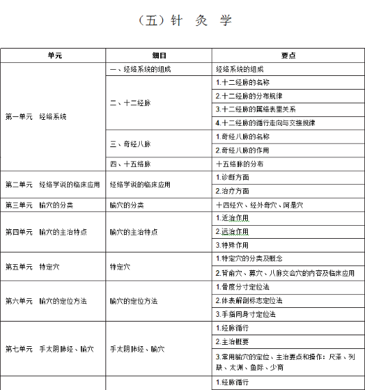
2020年中西医助理医师考试《针灸学》大纲
2020-01-21
2020年中西医助理医师考试《中西医结合儿科学》大纲
2020-01-21
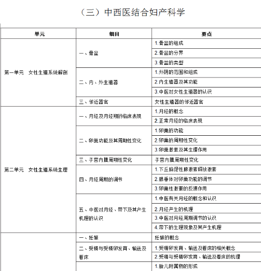
2020年中西医助理医师考试《中西医结合妇产科学》大纲
2020-01-21
2020年中西医助理医师考试《中西医结合外科学》大纲
2020-01-21
2020年中西医助理医师考试《中西医结合内科学》大纲
2020-01-21
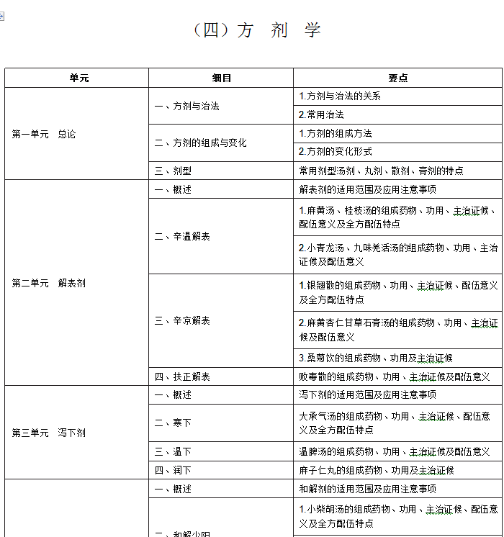
2020年中西医助理医师考试《方剂学》大纲
2020-01-21
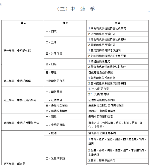
2020年中西医助理医师考试《中药学》大纲
2020-01-21
2020年中西医助理医师考试《中医诊断学》大纲
2020-01-21
2020年中西医助理医师考试《中医基础理论》大纲
2020-01-21
中西医助理医师《传染病学》考试大纲
2019-11-25
2020中西医助理医师《医学伦理学》考试大纲
2019-11-22
中西医助理医师2020年考试大纲公布前如何备考?
2019-11-18
中西医助理医师《诊断学基础》考试大纲2020年何时公布
2019-11-05
2020年中西医结合助理医师《药理学》考试大纲公布了吗
2019-10-25
2020中西医助理医师《卫生法规》考试大纲何时公布?
2019-10-25
2020年中西医结合助理医师《方剂学》考试大纲何时公布?
2019-10-24
2020中西医助理医师《中西医结合妇科学》考试大纲公布了吗?
2019-10-24
2020年中西医助理医师大纲还没有公布怎么安排复习?
2019-10-22
2020年中西医助理医师考试大纲会重新修订吗?
2019-10-18
2020年中西医助理医师考试大纲哪里有?何时公布?
2019-10-08
2020年中西医助理医师综合笔试考试大纲会变吗
2019-09-16
中西医助理医师《中西医结合内科学》考试大纲
2019-09-15
2020年中西医助理医师综合笔试考试大纲何时公布?
2019-09-11
加载更多
第2页
第3页
第4页
第5页
第6页
第7页
正保医学教育网客户端
免费下载
选课
试听
招生方案
直播
资料