中西医助理医师

考试动态
复习指导

中西医助理医学伦理学易混淆考点—医学道德评价

医学道德评价哪些知识点容易弄混呢?医学伦理学易混淆考点如下!希望可以帮助到正在冲刺备战2021年中西医助理医师综合考试的你。该知识点由网校老师精选,涵盖历年考点。帮助各位考生查缺补漏,掌握重难点,短时扫清知识盲点。

查看汇总:归纳考前1个月易混淆考点!中西医助理医师冲刺笔记!

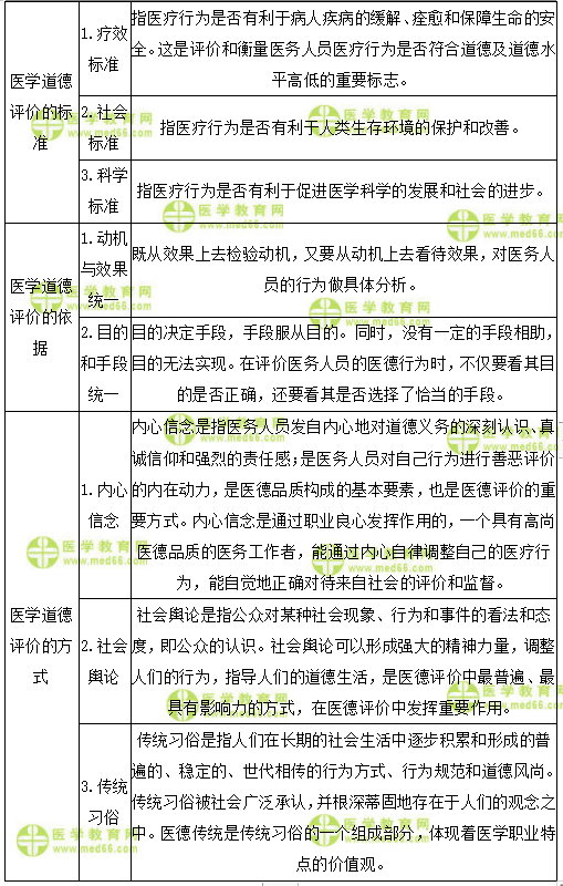
医学道德评价

医师

易混淆考点练习        

1.医学道德评价的标准包括

A.疗效标准、社会标准、科学标准

B.舆论标准、价值标准、疗效标准

C.科学标准、社会标准、舆论标准

D.科学标准、疗效标准、价值标准

E.社会标准、价值标准、舆论标准

【正确答案】A

【答案解析】医学道德评价标准有疗效标准、社会标准、科学标准。

2.正确把握医德评价依据的观点是

A.动机论

B.手段论

C.效果论

D.目的论

E.动机与效果、目的与手段辨证统一论

【正确答案】E

【答案解析】(1)在医学道德评价上,我们应该坚持哲学上的动机与效果辩证统一的观点,即必须从效果上去检验动机,又要从动机上去看待效果,对具体情况做具体分析。(2)一般情况下目的决定手段,手段服从目的,没有目的的手段是毫无意义的。同时,没有一定的手段相助,目的也是无法实现的。在评价医务人员的医德行为时,不仅要看其目的是否正确,还要看其是否选择了恰当的手段。

中西医助理

相关阅读:

关注!2021年医师资格考试综合考试延期八大热点问题解答

【考前一卷】全国中西医助理医师第二次模考大赛火爆开考!

以上是小编为大家整理的“中西医助理医学伦理学易混淆考点—医学道德评价”的相关内容,希望以上内容对广大中西医执业助理医师考生有帮助!更多中西医执业助理医师考试相关资讯请关注医学教育网中西医执业/助理医师栏目!

正保医学教育网
上医学教育网 做成功医学人
打开APP
全部评论(0打开APP查看全部 >
精品课程

中西医执业-高效定制班

直播+录播 含班级服务

4180

查看详情
热点推荐:
0
0
0
评论
取消
复制链接,粘贴给您的好友

复制链接,在微信、QQ等聊天窗口即可将此信息分享给朋友
前往医学教育网APP查看,体验更佳!
取消 前往
您有一次专属抽奖机会
可优惠~
领取
优惠
注:具体优惠金额根据商品价格进行计算
恭喜您获得张优惠券!
去选课
已存入账户 可在【我的优惠券】中查看