中西医助理医师

考试动态
复习指导

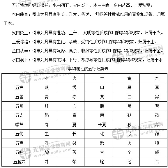
五行属性考点(事物属性的五行归类表)——郑芪老师笔记

2021年中西医结合助理医师考试中医基础理论的复习内容,相信是2021年中西医结合助理医师考生们关注的问题,医学教育网郑芪老师整理“五行属性考点(事物属性的五行归类表)——郑芪老师笔记”如下,希望可以帮助同学顺利通过考试。

五行

【医学教育网原创整理,转载请注明出处!违者必究!】

2020年考情分析:

大部分的中医基础学科还是稳居在第一单元,其中中医经典的一部分内容跨越到了第二单元。第一单元中医基础理论占分比会少一些,中医诊断学、方剂学和中药的分值比相对稳定。

新增学科中医经典占分比两个单元相加基本在20分左右,对于中医基础比较差,没有接触过四大经典著作的学员来说,这20分确实是不容易得到的。大部分学员对此学科有些轻敌,以为会出一些比较基础的内容,所以没有花精力在这上面,甚至有学员反馈题干都读不懂,这20分着实很难拿到了。

所以在接下来的备考中,一定要花精力来吃透这一部分的分值,为通过医考助力。卫生法规突破性的来到了第一单元,题目相对来说不难,10分的分数,拿到一半以上还是比较容易的。

查看汇总:郑芪老师精炼浓缩中医基础理论考点——中西医结合助理医师

查看直播【免费直播】21年中西医中基到底咋学?专业师资郑芪教你科学备考!

专业师资介绍医学教育网新锐专业师资郑芪老师——中西医执业/助理医师培训界黑马

郑芪专业师资介绍

小编推荐:

【免费直播】21年中西医执业/助理医师新锐专业师资试题讲评

中西医助理医师《传染病学的直达秘籍》直播反馈——郑芪老师

不同学历不同专业报考条件合集——中西医结合助理医师报名条件

重磅出击!中西医助理医师考点速记**神器上线 人手必备!

复习顺序/各单元的重点和分值比例/计划表——中西医助理医师

以上“五行属性考点(事物属性的五行归类表)——郑芪老师笔记”由医学教育网郑芪老师,更多辅导精华资料、备考经验、免费视频课程请查看正保医学教育网。

正保医学教育网
上医学教育网 做成功医学人
打开APP
全部评论(0打开APP查看全部 >
精品课程

中西医执业-高效定制班

直播+录播 含班级服务

4180

查看详情
热点推荐:
0
0
0
评论
取消
复制链接,粘贴给您的好友

复制链接,在微信、QQ等聊天窗口即可将此信息分享给朋友
前往医学教育网APP查看,体验更佳!
取消 前往
您有一次专属抽奖机会
可优惠~
领取
优惠
注:具体优惠金额根据商品价格进行计算
恭喜您获得张优惠券!
去选课
已存入账户 可在【我的优惠券】中查看