中西医助理医师

考试动态
复习指导

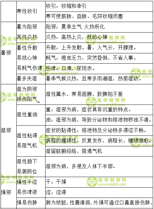
六淫的性质及致病特点易混淆知识点、经典例题

六淫的性质及致病特点易混淆知识点、经典例题现在分享如下,希望可以帮助到正在冲刺备战2021年中西医助理医师综合考试的你。该知识点由网校老师精选,涵盖历年考点。帮助各位考生查缺补漏,掌握重难点,短时扫清知识盲点。

查看汇总:归纳考前1个月易混淆考点!中西医助理医师冲刺笔记!

易混淆考点练习

11

22

33

1.具有发病迅速,传变也较快的病邪是

A.风邪

B.寒邪

C.暑邪

D.燥邪

E.火邪

【正确答案】A

【答案解析】风性善行而数变:善行指风性善动不居,游移不定。数变指风邪致病变幻无常,发病迅速。

2.症见头痛,耳鸣,咽喉红肿疼痛,唇舌糜烂,其体现的是

A.热邪易生风

B.热邪侵扰心神

C.热邪伤津耗气

D.热邪易致动血

E.火热之邪燔灼趋上

【正确答案】E

【答案解析】火性炎上,火热之邪易侵害人体上部, 故火热病证,多发生在人体上部,尤以头面部为 多见,如目赤肿痛、咽喉肿痛、口舌生疮糜烂、 口苦咽干、牙龈肿痛、头痛眩晕,耳内肿痛或流 脓等。

中西医助理

相关阅读:

冲刺测评综合模考300题!2021中西医助理医师考前必刷卷!

2021年中西医助理医师综合考试模考大赛(一模)错题集

30天冲刺灵丹妙药!中西医助理医师考生考前冲刺利器合集!

小编从业十余年,发现了中西医助理医师笔试冲刺的秘密!

以上是小编为大家整理的“六淫的性质及致病特点易混淆知识点、经典例题”的相关内容,希望以上内容对广大中西医执业助理医师考生有帮助!更多中西医执业助理医师考试相关资讯请关注医学教育网中西医执业/助理医师栏目!

正保医学教育网
上医学教育网 做成功医学人
打开APP
全部评论(0打开APP查看全部 >
精品课程

中西医执业-高效定制班

直播+录播 含班级服务

4180

查看详情
热点推荐:
0
0
0
评论
取消
复制链接,粘贴给您的好友

复制链接,在微信、QQ等聊天窗口即可将此信息分享给朋友
前往医学教育网APP查看,体验更佳!
取消 前往
您有一次专属抽奖机会
可优惠~
领取
优惠
注:具体优惠金额根据商品价格进行计算
恭喜您获得张优惠券!
去选课
已存入账户 可在【我的优惠券】中查看