中西医助理医师

考试动态
复习指导

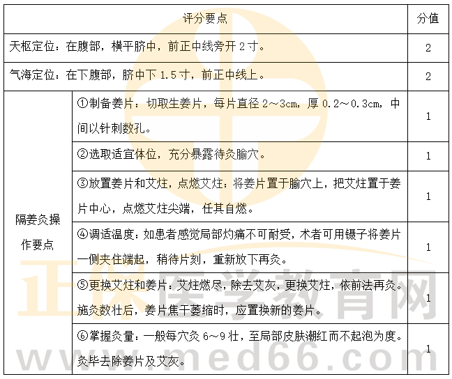
试述天枢、气海穴定位,并演示隔姜灸的操作?

知己知彼,百战不殆。了解考试才能轻松应战,为帮助大家复习掌握中西医助理医师实践技能考试考点,医学教育网编辑将“试述天枢、气海穴定位,并演示隔姜灸的操作?”整理分享给大家,详情如下:
汇总:2022年中西医助理医师实践技能考试3站得分要点及考点例题!

梦想成真100x100

中医操作:

2.试述天枢、气海穴定位,并演示隔姜灸的操作。(10分)

第二站-4

【医学教育网原创,转载请注明出处!违者必究!】

综合笔试冲刺阶段怎么学?

距离国家2022年中西医助理医师医学综合笔试考试越来越近,为了帮助广大考生考前冲刺备考,医学教育网推出「考前密训班」,全程直播,学练考结合;3套模考密卷,临考实战!快快加入,开始学习吧!查看更多详情>>

690-280

点击上图,查看更多课程详情>>

以上分享的内容,由医学教育网小编搜集整理,如果您觉得对您有所帮助,可以分享给朋友。想了解更多医学考试信息、复习资料、备考干货请关注医学教育网。

正保医学教育网
上医学教育网 做成功医学人
打开APP
全部评论(0打开APP查看全部 >
精品课程

中西医执业-高效定制班

直播+录播 含班级服务

4180

查看详情
热点推荐:
0
0
0
评论
取消
复制链接,粘贴给您的好友

复制链接,在微信、QQ等聊天窗口即可将此信息分享给朋友
前往医学教育网APP查看,体验更佳!
取消 前往
您有一次专属抽奖机会
可优惠~
领取
优惠
注:具体优惠金额根据商品价格进行计算
恭喜您获得张优惠券!
去选课
已存入账户 可在【我的优惠券】中查看