中西医助理医师

考试动态
复习指导

湛江中医学校2021年医师实践技能基地考试注意事项

关于“湛江中医学校2021年医师实践技能基地考试注意事项”,医学教育网编辑整理分享具体内容如下:

2021国家医师资格考试中医类别实践技能考试基地(湛江中医学校)指引

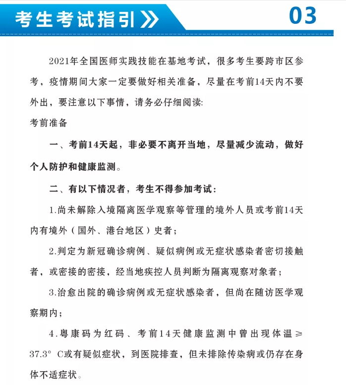
2021国家医师资格考试中医类别实践技能考试基地(湛江中医学校)指引1

2021国家医师资格考试中医类别实践技能考试基地(湛江中医学校)指引2

2021国家医师资格考试中医类别实践技能考试基地(湛江中医学校)指引3

2021国家医师资格考试中医类别实践技能考试基地(湛江中医学校)指引4

2021国家医师资格考试中医类别实践技能考试基地(湛江中医学校)指引5

2021国家医师资格考试中医类别实践技能考试基地(湛江中医学校)指引6

2021国家医师资格考试中医类别实践技能考试基地(湛江中医学校)指引7

2021国家医师资格考试中医类别实践技能考试基地(湛江中医学校)指引8

2021国家医师资格考试中医类别实践技能考试基地(湛江中医学校)指引9

更多关于考试生活指引,点击查看>

以上即为“湛江中医学校2021年医师实践技能基地考试注意事项”的全部内容,希望对您有用!更多相关资讯请关注医学教育网!

正保医学教育网
上医学教育网 做成功医学人
打开APP
全部评论(0打开APP查看全部 >
精品课程

中西医执业-高效定制班

直播+录播 含班级服务

4180

查看详情
热点推荐:
0
0
0
评论
取消
复制链接,粘贴给您的好友

复制链接,在微信、QQ等聊天窗口即可将此信息分享给朋友
前往医学教育网APP查看,体验更佳!
取消 前往
您有一次专属抽奖机会
可优惠~
领取
优惠
注:具体优惠金额根据商品价格进行计算
恭喜您获得张优惠券!
去选课
已存入账户 可在【我的优惠券】中查看