中医师承

考试动态
复习指导
资料领取
首页 > 中医师承 > 考试经验 > 正文

传统医学医术确有专长考核和中医(专长)医师资格考试的区别政策解读

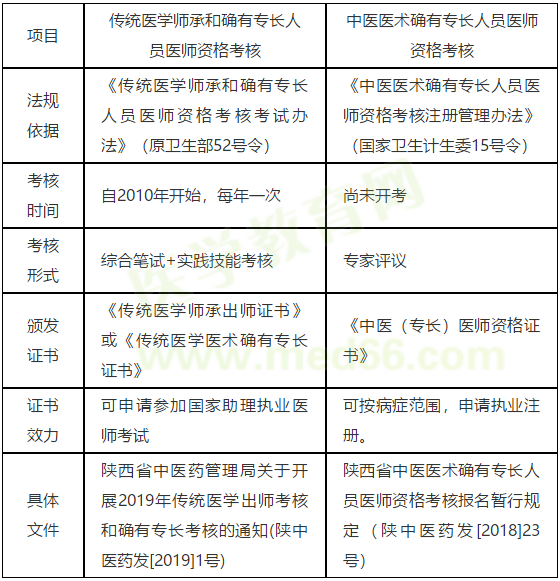
传统医学医术确有专长考核和中医(专长)医师资格考试开展以来受到了社会各界广泛关注,但普遍存在将传统医学医术确有专长人员考核与“中医医术确有专长人员医师资格考核”相互混淆的现象。据此,现将两类考核的区别以表格形式说明如下:

传统医学医术确有专长人员考核和中医专长考试政策解读

师承确有专长培训班

正保医学教育网
上医学教育网 做成功医学人
打开APP
全部评论(0打开APP查看全部 >
精品课程

中医师承/确有专长无忧实验班

辅导课程

1280

查看详情
热点推荐:
0
0
0
评论
取消
复制链接,粘贴给您的好友

复制链接,在微信、QQ等聊天窗口即可将此信息分享给朋友
前往医学教育网APP查看,体验更佳!
取消 前往
您有一次专属抽奖机会
可优惠~
领取
优惠
注:具体优惠金额根据商品价格进行计算
恭喜您获得张优惠券!
去选课
已存入账户 可在【我的优惠券】中查看