中医助理医师

考试动态
复习指导

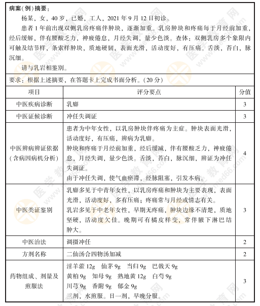
2022年中医助理医师实践技能第一站【病例分析】练习题8号:乳癖

关于“2022年中医助理医师实践技能第一站【病例分析】练习题8号:乳癖”相关内容,相信参加2022年中医执业助理医师实践技能考试的考生都在关注,为方便大家了解,在此医学教育网小编为大家整理如下内容:

8

实践技能冲刺阶段怎么学?

2022年中医执业助理医师实践技能冲刺阶段怎么学?技能不过,何谈笔试?一套适合自己的课程,就可以帮助大家轻松拿下医师资格第一道门槛的开门秘钥,购买技能考前直播课,赠送价值480元的技能特色班,更多模拟试卷及考前直播讲解,尽在技能集训营>>

飘窗

相关推荐:

2022年中医助理实践技能第一站【病案分析】答题技巧!附病例分析49道练习题!

【考题练习】2022年中医执业助理医师基础测试题(A1+A2型题)50题汇总

2022年中医执业助理医师实践技能考试模拟题库第四套模拟试卷考题

以上为“2022年中医助理医师实践技能第一站【病例分析】练习题8号:乳癖”全部内容,由医学教育网小编整理,更多信息请随时关注医学教育网!

正保医学教育网
上医学教育网 做成功医学人
打开APP
全部评论(0打开APP查看全部 >
精品课程

中医助理医师-高效定制班

直播+录播 含班级服务

4180

查看详情
热点推荐:
0
0
0
评论
取消
复制链接,粘贴给您的好友

复制链接,在微信、QQ等聊天窗口即可将此信息分享给朋友
前往医学教育网APP查看,体验更佳!
取消 前往
您有一次专属抽奖机会
可优惠~
领取
优惠
注:具体优惠金额根据商品价格进行计算
恭喜您获得张优惠券!
去选课
已存入账户 可在【我的优惠券】中查看