中医助理医师

考试动态
复习指导

重庆考区2022年中医执业助理医师资格考试实践技能考生诚信参考承诺书

关于“牡丹江考点2022年中医执业助理医师资格考试实践技能考试公告”相关内容,相信参加2022年中医执业助理医师考试报名的考生都在关注,为方便大家了解,在此医学教育网小编为大家整理如下内容:

根据《2022年医师资格考试实践技能考试重庆考区考生须知》,考试当日,所有考生须持考前48小时内(以采样时间为准)新冠肺炎病毒核酸检测阴性证明(纸质和电子均可),且“渝康码”、“通信大数据行程卡”显示为绿码(当日更新),体温查验<37.3℃且无其他异常情况的,方可进入基地参加考试。

其中:考前14天内其他市外来渝返渝考生,须提供首场考试前3天内2次2次采样间隔至少24小时,最后一次采样须在重庆市有资质的检测服务机构进行)核酸检测阴性证明。请考生合理安排核酸检测采样时间,以免影响您参加考试。

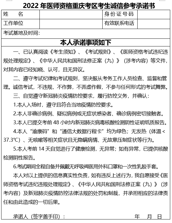
附件:2022年医师资格重庆考区考生诚信参考承诺书

重庆

1、考生应从考前第14天(6月4日)开始,每日自行测量体温并如实填写《健康承诺书》,在参加考试时提交考点工作人员。

2、考生进入巴彦淖尔考点前,提前三天扫描“巴彦淖尔健康宝”二维码进行报备(二维码附后),主动如实将行程向社区(村)居委会报备,同时减少聚集和跨区域流动。

由于考生个人原因导致不能正常参加考试的,后果由考生本人承担。

3、所有考生须提供考前48小时内核酸检测阴性证明(纸质或电子报告)方可进入考试基地参加考试联系方式

1、临床类别、乡村全科执业助理医师类别:

巴彦淖尔考点0478-8762038

2、口腔类别:

包头考点0472-2173016

3、中医(民族医)类别:

鄂尔多斯考点0477-8588394

4、公共卫生类别:

内蒙古自治区医学教育考试中心

为避免考生漏考、误考,请报考各类别的考生及时关注考点所在地的疫情防控政策及考务工作安排。

附件下载:

入境巴彦淖尔市报备登记二维码.doc

相关推荐:

全国2022年医师资格实践技能考试准考证打印/领取汇总(国家医学考试网)

全国2022年医师资格实践技能考试疫情防控须知/温馨提示汇总

2022年中医助理实践技能第一站【病案分析】答题技巧!附病例分析49道练习题!

2022年中医执业助理医师实践技能考试模拟题库第四套模拟试卷考题

以上为“重庆考区2022年中医执业助理医师资格考试实践技能考生诚信参考承诺书”全部内容,由医学教育网小编整理,更多信息请随时关注医学教育网!

正保医学教育网
上医学教育网 做成功医学人
打开APP
全部评论(0打开APP查看全部 >
精品课程

中医助理医师-高效定制班

直播+录播 含班级服务

4180

查看详情
热点推荐:
0
0
0
评论
取消
复制链接,粘贴给您的好友

复制链接,在微信、QQ等聊天窗口即可将此信息分享给朋友
前往医学教育网APP查看,体验更佳!
取消 前往
您有一次专属抽奖机会
可优惠~
领取
优惠
注:具体优惠金额根据商品价格进行计算
恭喜您获得张优惠券!
去选课
已存入账户 可在【我的优惠券】中查看