关于“山东省青岛考点2022年中医助理医师资格考试医学综合(二试)考试疫情防控公告”相关内容,相信参加2022年中医执业助理医师医学综合“二试”考试的考生都在关注,为方便大家了解,在此医学教育网小编为大家整理如下内容:

根据省、市疫情防控要求和当前疫情防控形势,所有在青岛市参加国家医师资格考试第二次医学综合考试的考生,必须遵守青岛市疫情防控规定和有关要求。请参加考试的考生务必做到以下几点:
一、为确保顺利参加考试,建议考生考前非必要不离青。尚在外地(省外、省内其他城市)的考生应主动了解参加考试的青岛市疫情防控相关要求,按规定提前抵达青岛,以免耽误考试。
二、考生考前7天须使用手机扫码山东考生行程报备小程序(见附件3),如实报备行程情况,提前申领“山东省电子健康通行码”和“通信大数据行程卡”。
三、每日自觉进行体温测量、健康状况监测,并做好记录,考前主动减少外出、不必要的聚集和人员接触,确保考试时身体状况良好。
四、进入考点时必须提供考前3天(11月9日、10日、11日)每日核酸检测阴性报告纸质件(可使用医疗机构核酸检测报告或打印“山东省电子健康通行码”中核酸检测信息截图,要求完整显示个人姓名、身份证号码、检测时间、检测机构、检测结果),未按照规定提供的不得进入考点参加考试。
五、11月12日、13日每天第一次进入考点后须凭二代身份证或健康码现场进行核酸检测,考前90分钟考生可以进入考点。
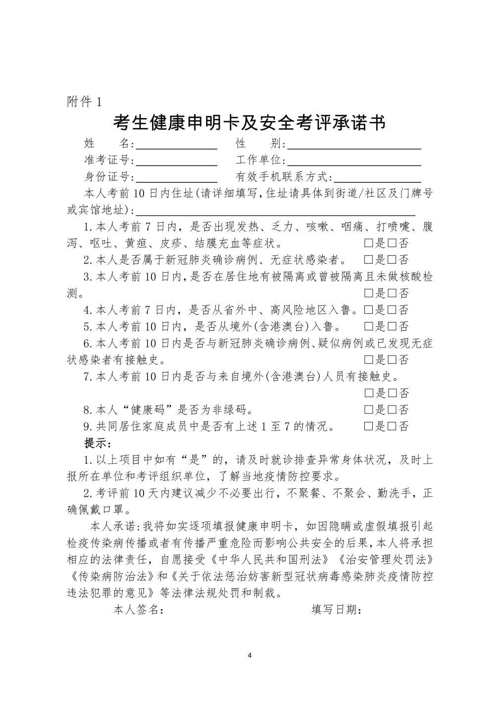
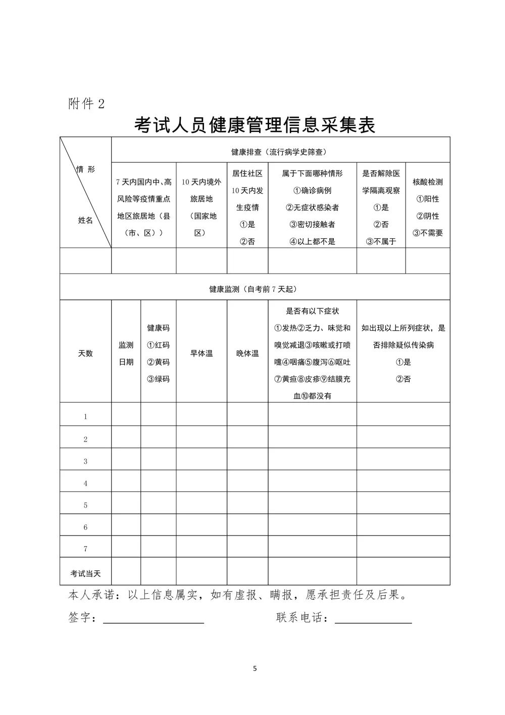
六、考生应持准考证、二代身份证、核酸检测阴性报告、《考生健康申明卡及安全考评承诺书》(见附件1)和《考试人员健康管理信息采集表》(见附件2)进入考场参加考试,须在每场考试前将核酸检测阴性报告、承诺书和信息采集表提交给监考人员,请考生根据考试次数,提前准备相应数量的证明纸质件。
七、考试过程中考生须按要求规范佩戴一次性医用外科口罩。
八、从青岛市外返青的考生,按防疫要求完成报备、隔离和落地核酸检测,入鲁返鲁考生要落实5天3检的核酸检测要求,进入考点时须走返青考生专用通道。
九、因疫情原因无法正常参加考试的考生,可申请退回报名费,请务必于考前联系考点办公室申请报备,联系电话:0532-82892898。
十、参加考试的考生,考试结束后7天内出现异常情况,应及时到正规医疗机构就诊排查。异常情况须立即向属地卫生健康部门和参加考试的考点办公室报告。
十一、属于以下情形的考生,不得参加考试:
1.确诊病例、疑似病例、无症状感染者和尚在隔离观察期的密切接触者;
2.开考前7天有发热、咳嗽等症状未痊愈且未排除传染病及身体不适者;
3.有高风险等疫情重点地区旅居史且离开上述地区不满7天者;
4.有境外旅居史且入境未满7天者;
5.不能按要求提供核酸检测阴性证明等健康证明的。
感谢您的理解与支持!
国家医师资格考试
青岛考点办公室
2022年11月7日
附件1
附件2
附件3
相关推荐:
全国2022年医师资格综合笔试考试(二试/延考)疫情防控须知/温馨提示汇总
全国2022年医师资格综合笔试考试(二试/延考)准考证打印通知汇总
【考试取消】2022年医师资格考试二试/延考地区取消&推迟地区汇总
【直播福利】医师资格考试2023备考&2022二试直播来袭,好礼送不停!
2022临床/中医考生看过来!有了这3个医考“逆袭”经验,二试稳了!
以上为“山东省青岛考点2022年中医助理医师资格考试医学综合(二试)考试疫情防控公告”全部内容,由医学教育网小编整理,更多信息请随时关注医学教育网。