护理职称

考试动态
复习指导
互动交流
首页 > 护理职称 > 报名时间 > 正文

2020主管护师考试现场确认上海考区1月15日截止

热点内容推荐

主管护师每日一练> 立即了解课程详情>
考试政策详细解读> 精编资料免费下载>

2020主管护师考试现场确认即将结束,医学教育网小编友情提醒上海市2020主管护师生:上海市2020主管护师现场确认1月15日结束,请各位考生及时进行现场确认。

上海市现场审核时间:2020年1月6至1月15日。

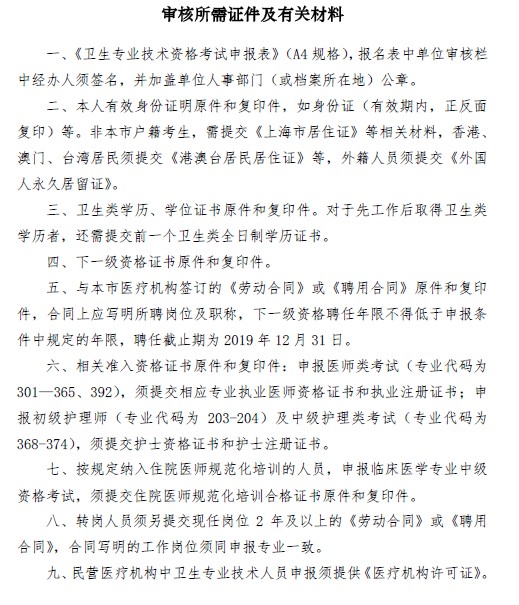
现场审核所需材料:

QQ拼音截图未命名

现场审核报名点:

QQ拼音截图未命名

42645

正保医学教育网
上医学教育网 做成功医学人
打开APP
全部评论(0打开APP查看全部 >
精品课程

2027年无忧实验班

报名/考试不过按协议重学

1480

查看详情
热点推荐:
0
0
0
评论
取消
复制链接,粘贴给您的好友

复制链接,在微信、QQ等聊天窗口即可将此信息分享给朋友
前往医学教育网APP查看,体验更佳!
取消 前往
您有一次专属抽奖机会
可优惠~
领取
优惠
注:具体优惠金额根据商品价格进行计算
恭喜您获得张优惠券!
去选课
已存入账户 可在【我的优惠券】中查看