2020主管护师考试现场确认江苏常州考点16日结束,为了帮助江苏常州考点2020主管护师考生顺利完成现场确认,医学教育网小编专门整理了具体要求如下,请各位考生仔细查看,尽快完成现场确认。
一、现场确认时间
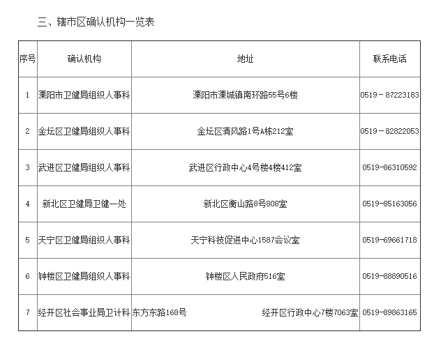
现场确认截止时间为2020年1月16日。报考人员须于规定时间内携带相关材料到本单位或所在辖市区卫健局完成报名资格的审核确认工作,报考信息一经确认将不再变更。
网上缴费时间为2020年3月1-13日(自动确认的历史考生确认后即可直接网上缴费),逾期未缴费的报考人员视为放弃报名。
二、报名资格现场确认
需提供以下材料(复印件须经所在单位人事部门负责人审核签字并加盖单位印章):
(一)《申报表》(一份),须经所在单位人事部门或所在辖市区卫健局审查盖章。
(二)本人身份证(原件及一份复印件)。
(三)学历(学位)证书(原件及一份复印件)。
(四)岗位聘用合同或聘书(文)(原件及一份复印件)。
(五)有下列情况的,报考人员还应提交相关证明材料:
1.报考有执业资格要求的专业,应提交医师执业证书或护士执业证书(原件及一份复印件)。
2.军队院校或国(境)外院校的学历(学位)应是教育部门认可的学历(学位),部队转业人员也可提供《军队干部转业审批报告表》。
3.有低一级资格要求的人员,应提交相应专业技术资格证书(原件及一份复印件)。
4.工作岗位变动报考卫生专业技术资格的人员,平考的应提交原岗位专业技术资格证书;晋升的应同时提交原岗位和现岗位专业技术资格证书(原件及一份复印件)。
5.提前一年报考中级资格的人员,应由报考单位提交《医疗机构登记许可证》和《事业单位法人登记证书》(复印件各一份)。
(六)去年已在安徽省通过部分科目考试,且报考相同级别专业的人员,只需提交《申报表》和2019年度卫生专业技术资格考试成绩单。

