护理职称

考试动态
复习指导
互动交流
首页 > 护理职称 > 报名时间 > 正文

广东广州各考点2021主管护师考试现场审核1月12日截止!

热点内容推荐

主管护师每日一练> 立即了解课程详情>
考试政策详细解读> 精编资料免费下载>

广东广州各考点2021主管护师考试现场审核1月12日截止!医学教育网小编专门整理如下,请对应考区考点各位考生及时确认查看。

(一)考生网上预报名(工作期限:2020年12月29~2021年1月11日)

考生登录中国卫生人才网(http://www.21wecan.com),认真阅读网上报名须知,按要求在网上完整填写个人报名信息,并打印《2021年度卫生专业技术资格考试申报表》(以下简称《报名申报表》)。因工作变动等原因,到我省参加工作的报考人员,报名时必须使用原档案号。报考人员须对网报信息的真实性负责。

(二)考生网上报名成功后,须按照有关要求准备用于现场报名确认的有关证书原件和复印件(参见附件5),并于规定的时限内交由单位或本人到相应报名点办理报名确认手续,并自觉服从各报名点根据疫情防控要求作出的相关安排。

(三)报名点现场确认的相关手续和程序

1.广州考点报名点的设置及其受理范围、工作期限:按考生工作单位所属区域设置报名点。公立医疗机构考生原则上由单位统一办理报名确认手续;民营医疗机构考生可由单位统一办理后(或由考生个人)前往相应报名点办理。

(1)广州市卫生健康委直属各机构、广州医科大学附属各医院、市直单位(民政局系统、市干部疗养院)均单独设立报名点,受理本单位考生的报名确认,可根据报名点的实际情况自行确定现场确认的时间和地点,于2020年12月30日至2021年1月10日期间完成现场确认工作

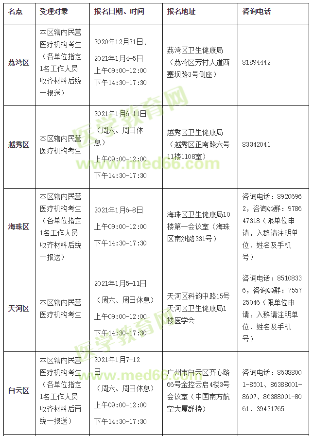
(2)各区卫健局分别设立报名点,受理本区卫健局直属单位及民营医疗机构(或非卫健局直属单位)的报名确认,受理本区卫健局直属单位的确认时间和地点由各区根据实际情况自行确定,于2020年12月30日至2021年1月12日期间完成现场确认工作;受理民营医疗机构(或非卫健局直属单位)的报名确认时间及地点,具体安排如下:

广州各区现场审核地点

广州各区现场审核地点2

(3)请考生务必按照公告的工作期限及时办理报名确认手续,逾期未办理者,不予补办,且视同自动放弃报考。

2.报名点受理、审核报考材料,考生签名确认

工作人员在接到考生报考材料后,应即时审核考生有关证件原件,审核完毕后将原件退回给考生本人,留下复印件(须盖审核公章);初步审核考生报考资格,资格条件不符者不予受理,对于初步审核通过的考生,在确认考生报名信息后,报名点必须打印考生报名信息确认单,并由考生本人签名确认,将确认单附在考生报考材料最后面一起装订。

1.2021年卫生专业技术资格考试专业目录和考试方式

2.2021年卫生资格考试报考条件及相关要求

3.2021年度全国卫生专业技术资格考试广州考点考生报名承诺书

4.身份证复印件页

5.2021年卫生技术资格考试报名所须提供材料列表

6.2021年问题材料汇总表(模板)

7.新冠肺炎疫情防控一线医务人员报名的审核报告(模板)

8.新冠肺炎疫情防控一线医务人员名单(模板)

以上“广东广州各考点2021主管护师考试现场审核1月12日截止!”由医学教育网为大家整理,希望对大家有所帮助,更多资讯请关注医学教育网!

推荐阅读:

2021年全国卫生资格考试现场审核时间、地点、资料汇总

【免费直播】2021年卫生资格考试大纲解读/考情预测/备考指导系列直播课,千万别错过!

正保医学教育网
上医学教育网 做成功医学人
打开APP
全部评论(0打开APP查看全部 >
精品课程

2027年无忧实验班

报名/考试不过按协议重学

1480

查看详情
热点推荐:
0
0
0
评论
取消
复制链接,粘贴给您的好友

复制链接,在微信、QQ等聊天窗口即可将此信息分享给朋友
前往医学教育网APP查看,体验更佳!
取消 前往
您有一次专属抽奖机会
可优惠~
领取
优惠
注:具体优惠金额根据商品价格进行计算
恭喜您获得张优惠券!
去选课
已存入账户 可在【我的优惠券】中查看