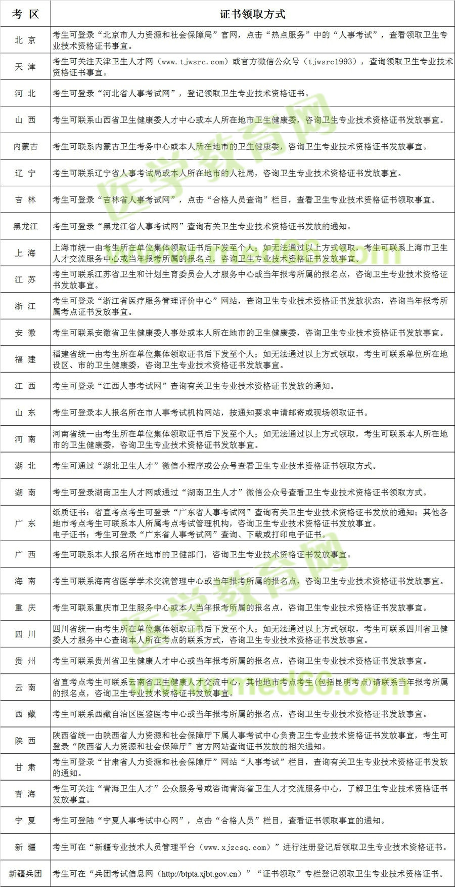
中国卫生人才网公布了各考区2021年主管护师资格考试证书领取方式的通知,为了帮助各位考生了解,医学教育网为大家整理如下:
各考区2021年初级护师资格考试证书领取方式

有很多省、市、县(区)已经在陆续公布证书领取的时间及方式了,网校为各位考生做了通知汇总信息,方便大家查询所在地证书领取情况,大家可以及时关注医学教育网!
2021证书领取动态:2021主管护师考试证书领取动态>>
以上“速看!中国卫生人才网各考区2021年主管护师证书领取方式”内容由医学教育网小编整理,想要了解更多主管护师精华知识点请关注医学教育网主管护师栏目!医学教育网为您提供专业的备考经验技巧、精炼的复习资料!