公卫执业/助理医师

考试动态
复习指导

2023年公卫执业助理医师《生理学》考试大纲完整版免费下载

2023年公卫执业助理医师生理学》考试大纲已经公布!与去年相比没有变化!医学教育网小编专门整理提供2023年公卫执业助理医师生理学》考试大纲免费下载如下,请各位2023公卫助理医师考生及时确认,开始新考期备考复习!

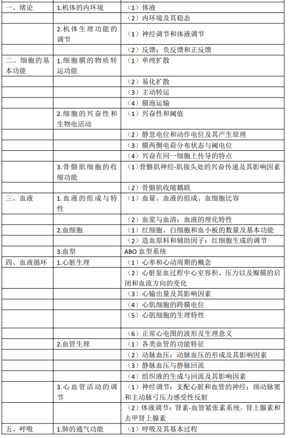
2023年公卫执业助理医师生理学》考试大纲部分预览

考试大纲

扫码添加专属微信老师,可领取完整版【2023公卫助理医师资格考试大纲+教材变动】电子版,还有更多优惠课程、备考方案免费定制,快快添加专属老师咨询吧!

官网信息页

“2023年公卫执业助理医师生理学》考试大纲完整版免费下载”的内容,由医学教育网编辑整理,更多公卫助理医师考试复习资料、考试动态、学习经验技巧,敬请关注医学教育网临床助理医师栏目。

【2023备考专区】

【提前预约】2023年公卫医师资格考试报名预约已开启!

刷题就上“正保医学题库”小程序,海量考题等你来刷!

点击收藏 | 2023年公卫执业/助理医师各科目备考攻略

【必看】2023年公卫助理/执业医师考试《历年考点题》来袭,限时29.9元!

【易错题集锦100题】速速收藏!2023年公卫医师资格考试提前备考!

正保医学教育网
上医学教育网 做成功医学人
打开APP
全部评论(0打开APP查看全部 >
精品课程

无忧实验班

直播+录播

2680

查看详情
热点推荐:
0
0
0
评论
取消
复制链接,粘贴给您的好友

复制链接,在微信、QQ等聊天窗口即可将此信息分享给朋友
前往医学教育网APP查看,体验更佳!
取消 前往
您有一次专属抽奖机会
可优惠~
领取
优惠
注:具体优惠金额根据商品价格进行计算
恭喜您获得张优惠券!
去选课
已存入账户 可在【我的优惠券】中查看