公卫执业/助理医师

考试动态
复习指导

2025年公卫执业医师考试《生物化学》考试大纲pdf下载

考试大纲下载

教材变动细则

教材变动情况分析

2025年公卫执业医师考试《生物化学》考试大纲已经公布,经医学教育网专业师资团队校对,与2024年相比没有变动,各位考生可以安心开始复习!

获取完整版考试大纲+教材变动

扫码添加专属微信老师,速领完整版2025年公卫执业医师《生物化学》考试大纲pdf版,还有更多优惠课程、备考方案免费定制,快快添加专属老师咨询吧!

25大纲教材

2025年公卫执业医师考试大纲

第二部分 基础医学综合

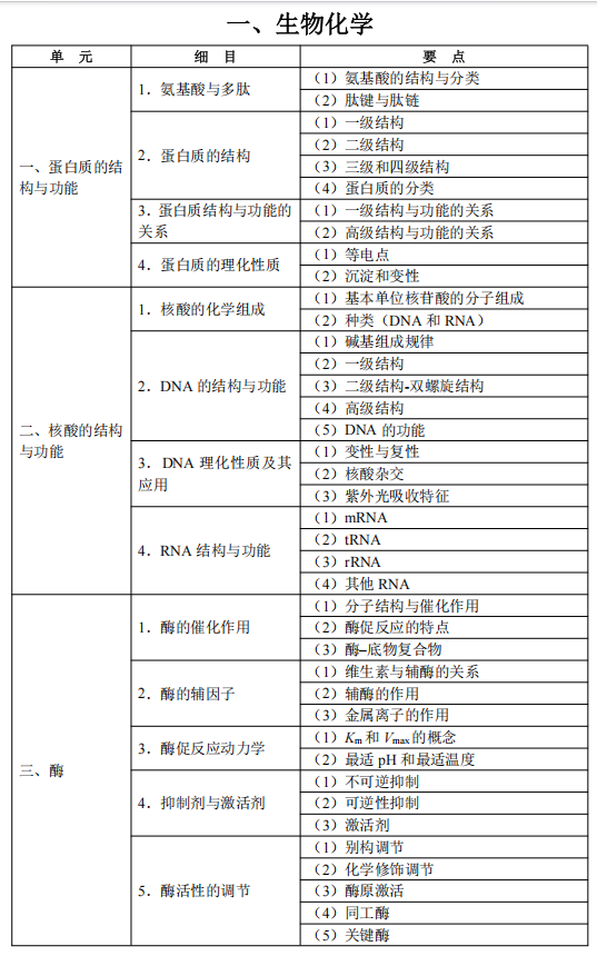
一、生物化学

1

2

3

4

...

考生必看:

2025年公卫执业医师考试大纲下载&教材变动汇总(更新中)

【变动30%】2024公卫执业医师《综合笔试》教材变动细则完整版

【免费下载】2025年公卫执业医师实践技能教材变动细则汇总

2025年公卫执业医师考试大纲已公布!赶快开始备考复习!正保医学教育网2025公卫执业医师辅导课程会根据25年考试大纲及教材内容进行录制,网校老师也会在日常授课过程中针对变动部分重点强调。专业师资团队领航指导,科学规划阶段课程有的放矢。所以,跟着网校老师学,大纲变动也不慌!

pc-首页

正保医学教育网
上医学教育网 做成功医学人
打开APP
全部评论(0打开APP查看全部 >
精品课程

无忧实验班

直播+录播

2680

查看详情
热点推荐:
0
0
0
评论
取消
复制链接,粘贴给您的好友

复制链接,在微信、QQ等聊天窗口即可将此信息分享给朋友
前往医学教育网APP查看,体验更佳!
取消 前往
您有一次专属抽奖机会
可优惠~
领取
优惠
注:具体优惠金额根据商品价格进行计算
恭喜您获得张优惠券!
去选课
已存入账户 可在【我的优惠券】中查看