公卫执业/助理医师

考试动态
复习指导

【试题练习】2021年公卫执业/助理医师考试A2型试题测试1-5

关于“【试题练习】2021年公卫执业/助理医师考试A2型试题测试1-5”相关内容,相信参加2021年公卫执业/助理医师考试的考生都在关注,为方便大家了解,在此医学教育网小编为大家整理如下内容:

【试题练习】

2021年公卫医师A2试题练习1

2021年公卫医师A2试题练习2

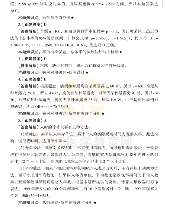
【答案解析】

2021年公卫医师A2试题练习3

2021年公卫医师A2试题练习4

相关推荐:

2021年全国医师考试报名/技能缴费时间/方式/标准官方通知汇总

微信刷题超简单,一天一个知识点,公卫执业(助理)考生必背

合理安排复习方法,四月备考公卫执业医师也不晚!

以上关于“【试题练习】2021年公卫执业/助理医师考试A2型试题测试1-5”的文章由医学教育网编辑整理搜集,希望可以帮助到大家,更多的文章随时关注医学教育网!

正保医学教育网
上医学教育网 做成功医学人
打开APP
全部评论(0打开APP查看全部 >
精品课程

无忧实验班

直播+录播

2680

查看详情
热点推荐:
0
0
0
评论
取消
复制链接,粘贴给您的好友

复制链接,在微信、QQ等聊天窗口即可将此信息分享给朋友
前往医学教育网APP查看,体验更佳!
取消 前往
您有一次专属抽奖机会
可优惠~
领取
优惠
注:具体优惠金额根据商品价格进行计算
恭喜您获得张优惠券!
去选课
已存入账户 可在【我的优惠券】中查看