护士资格

考试动态
复习指导
互动交流
首页 > 护士资格 > 考试大纲 > 正文

距离2021护士考试还剩100多天,考试大纲和教材赶紧复习起来!

热点内容推荐

每日一练> 课程详情>
考试政策> 学习资料>

距离2021护士考试还剩100多天,考试大纲和教材赶紧复习起来!为了帮助各位护士考生进一步了解,医学教育网小编专门解答如下:

考试大纲: 2021护士资格考试大纲免费下载

教材变动:2021年护士资格考试教材内容有变动!赶快查看!

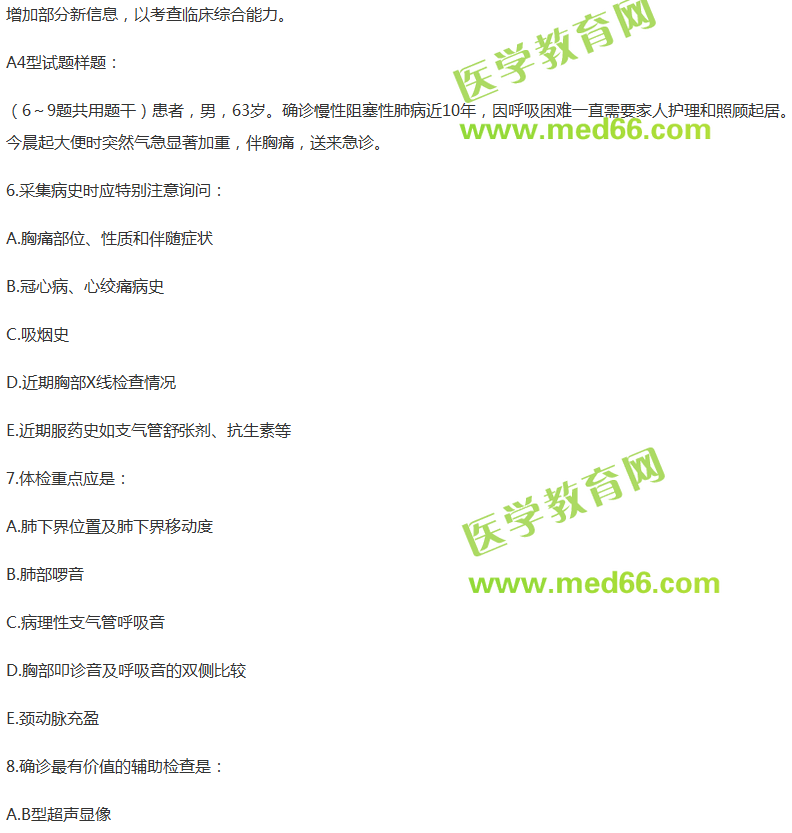
2020年护士资格考试大纲

2019年护士执业资格考试大纲

2020年护士资格考试大纲

2020年护士资格考试大纲

2020年护士资格考试大纲

2020年护士资格考试大纲

QQ拼音截图未命名

2020年护士资格考试大纲

2020年护士资格考试大纲

2020年护士资格考试大纲

2020年护士资格考试大纲

2020年护士资格考试大纲

以上“距离2021护士考试还剩100多天,考试大纲和教材赶紧复习起来!”文章内容由医学教育网小编整理,更多护士资格考试动态及政策解读欢迎关注医学教育网!

正保医学教育网
上医学教育网 做成功医学人
打开APP
全部评论(0打开APP查看全部 >
精品课程

2026年护士资格课程

豪华通关班

680

查看详情
热点推荐:
0
0
0
评论
取消
复制链接,粘贴给您的好友

复制链接,在微信、QQ等聊天窗口即可将此信息分享给朋友
前往医学教育网APP查看,体验更佳!
取消 前往
您有一次专属抽奖机会
可优惠~
领取
优惠
注:具体优惠金额根据商品价格进行计算
恭喜您获得张优惠券!
去选课
已存入账户 可在【我的优惠券】中查看