医学百科类

考试动态
复习指导
互动交流
首页 > 医学百科类 > 尿毒症 > 正文

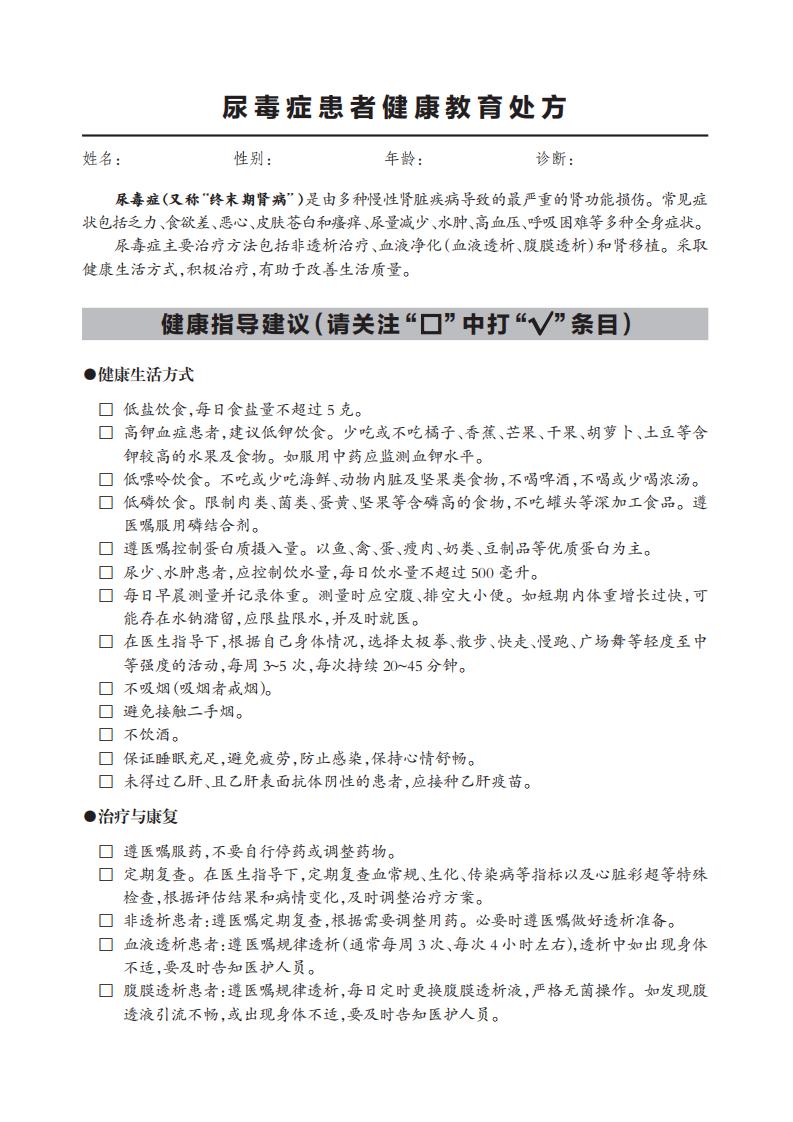
尿毒症患者健康教育处方

尿毒症(又称“终末期肾病”)是由多种慢性肾脏疾病导致的最严重的肾功能损伤。常见症 状包括乏力、食欲差、恶心、皮肤苍白和瘙痒、尿量减少、水肿、高血压、呼吸困难等多种全身症状。 尿毒症主要治疗方法包括非透析治疗、血液净化(血液透析、腹膜透析)和肾移植。采取 健康生活方式,积极治疗,有助于改善生活质量。

11.尿毒症患者健康教育处方_00

11.尿毒症患者健康教育处方_01

以上关于尿毒症的知识点及处方单,由医学教育网编辑为您整理,希望可以帮助到大家!更多疾病防治方法及相关科普知识,敬请关注医学教育网。

正保医学教育网
上医学教育网 做成功医学人
打开APP
精品课程

正副高主任医师助考之星

助考之星题库软件

2180

立即购买
热点推荐:
考生必看
取消
复制链接,粘贴给您的好友

复制链接,在微信、QQ等聊天窗口即可将此信息分享给朋友
前往医学教育网APP查看,体验更佳!
取消 前往
您有一次专属抽奖机会
可优惠~
领取
优惠
注:具体优惠金额根据商品价格进行计算
恭喜您获得张优惠券!
去选课
已存入账户 可在【我的优惠券】中查看