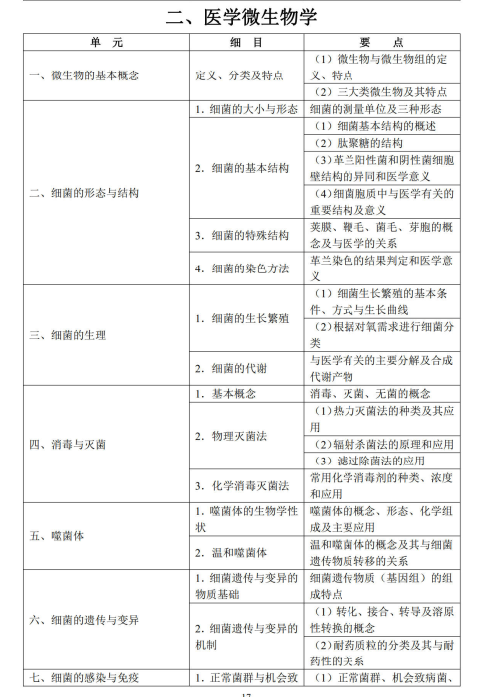
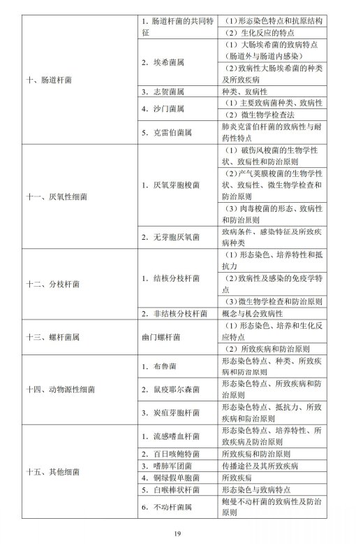
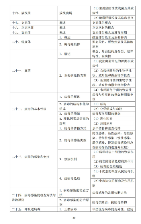
2025年口腔执业医师新版《医学微生物学》考试大纲已经公布,经网校专业老师核对,与24年相比没有变动,请各位考生抓紧时间备考复习!
扫码添加专属微信老师,速领2025年口腔执业医师资格考试大纲pdf版。后续群内还会同步官方指导教材变动,还能获取后续大纲变动解读免费直播入口,快快添加专属老师咨询吧!

2025年口腔执业医师考试大纲已公布!各位考生赶快开始备考复习!正保医学教育网2025年口腔执业辅导课程会根据25年考试大纲及教材内容进行录制,网校老师也会在日常授课过程中针对变动部分重点强调。专业师资团队领航指导,科学规划阶段课程有的放矢。所以,跟着网校老师学,大纲变动也不慌!
