口腔执业医师

考试动态
复习指导

【聚焦】2025年口腔执业医师《综合笔试》应试指南教材变动情况说明

教材变动情况分析

教材变动细则汇总

2025年口腔执业医师笔试应试指南已经新鲜“上市”,为方便大家更好的复习该门课程,了解2025年考试趋势及出题思路,网校老师现已快马加鞭的完成了相关内容比对,并且梳理出变动的相关要点!大家要仔细看呦~

总体来说,口腔执业医师笔试应试指南变动并不是很大,变动在5%左右。其中,《口腔修复学》、《口腔预防学》变动相对较大,其他口腔专业科目也有很多细微的变动。相关变动举例如下:

梦想成真100x100

扫描二维码进入专属备考群,群内免费同步教材变动细则!

添加老师获取教材变动


2025年口腔执业医师《综合笔试》应试指南教材变动说明

变动说明

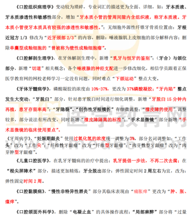
教材变动说明

以上还有其他学科的变动不一一赘述,学员应感觉到今年的教材的变动总体还是较大的。

三、根据口腔笔试应试指南教材变动调整备考方向

总结以上变化,可以看出,2025年新教材内容的更新,与当今时代的趋势、临床内容联系的更为密切,更贴合实际。细节内容的更新与变动,提示大家要做到精益求精,与时俱进。我们医学教育网也会根据新版教材内容,进行实时的课程、题库及资料内容的更新,给广大学员奉献出更优质、更符合当代实际的精品课程。

最后希望大家能一起加油,时刻充满对学习的热情,不待扬鞭自奋蹄!奔跑,前面就是彩虹;奔跑,前面便是黎明;奔跑,前方便是成功。当你为远方的理想奔跑时,你会发觉,风再也不能击垮你的心灵,因为你努力了。让我们作为您最坚实的后盾,携手一起为能顺利通过考试而狂热的奔跑,为最后的成功而冲刺!一起尽情地奔跑,跑向考试通过的终点!

获取完整版考试大纲+变动


想要免费领取完整版2025年口腔执业医师考试大纲及教材变动?赶快扫码添加专属微信老师,还可以咨询更多关于2025年口腔执业医师考试报考、免费资料领取以及课程优惠等问题,快快开启你的2025年口腔执业医师考试备考之路!

官网信息页(1)

面对今年考试大纲及教材变动隐患,考生们如何在有限时间内高效应对,确保复习精准无误?答案在于选择一套与新版大纲及教材完全同步的高质量网校课程。我们的网校课程、习题、资料均严格按照2025年新版考试大纲及教材精心编排,确保您接触到的每一个知识点、每一道习题,都与实际考试保持高度一致。

更重要的是,网校资深教师团队在授课过程中,将精准聚焦变动内容,以丰富的教学经验与敏锐的专业洞察,帮助您快速把握新增考点、理解修订要点。他们将为您理清知识脉络,提炼核心要义,让您在跟随老师的教学节奏中,轻松完成复习规划,无需额外耗费精力去对比核实变动详情,让备考之路更加省时省力,高效直达目标!

pc-首页 轮换图

热点关注:    

【免费下载】2025年口腔执业医师考试大纲&教材变动汇总

【你问我答】2025年口腔执业医师考试报考问题调查问卷

【报名备案】这些地区2025年医师资格考试报名备案已开始!

【提前关注】2025年口腔执业医师考试报考部分地区要求社保证明!

正保医学教育网
上医学教育网 做成功医学人
打开APP
全部评论(0打开APP查看全部 >
精品课程

高效定制班

直播+录播 含班级服务

4180

查看详情
热点推荐:
0
0
0
评论
取消
复制链接,粘贴给您的好友

复制链接,在微信、QQ等聊天窗口即可将此信息分享给朋友
前往医学教育网APP查看,体验更佳!
取消 前往
您有一次专属抽奖机会
可优惠~
领取
优惠
注:具体优惠金额根据商品价格进行计算
恭喜您获得张优惠券!
去选课
已存入账户 可在【我的优惠券】中查看