口腔执业医师

考试动态
复习指导

口腔执业医师2022年《口腔颌面外科学》考试大纲完整版

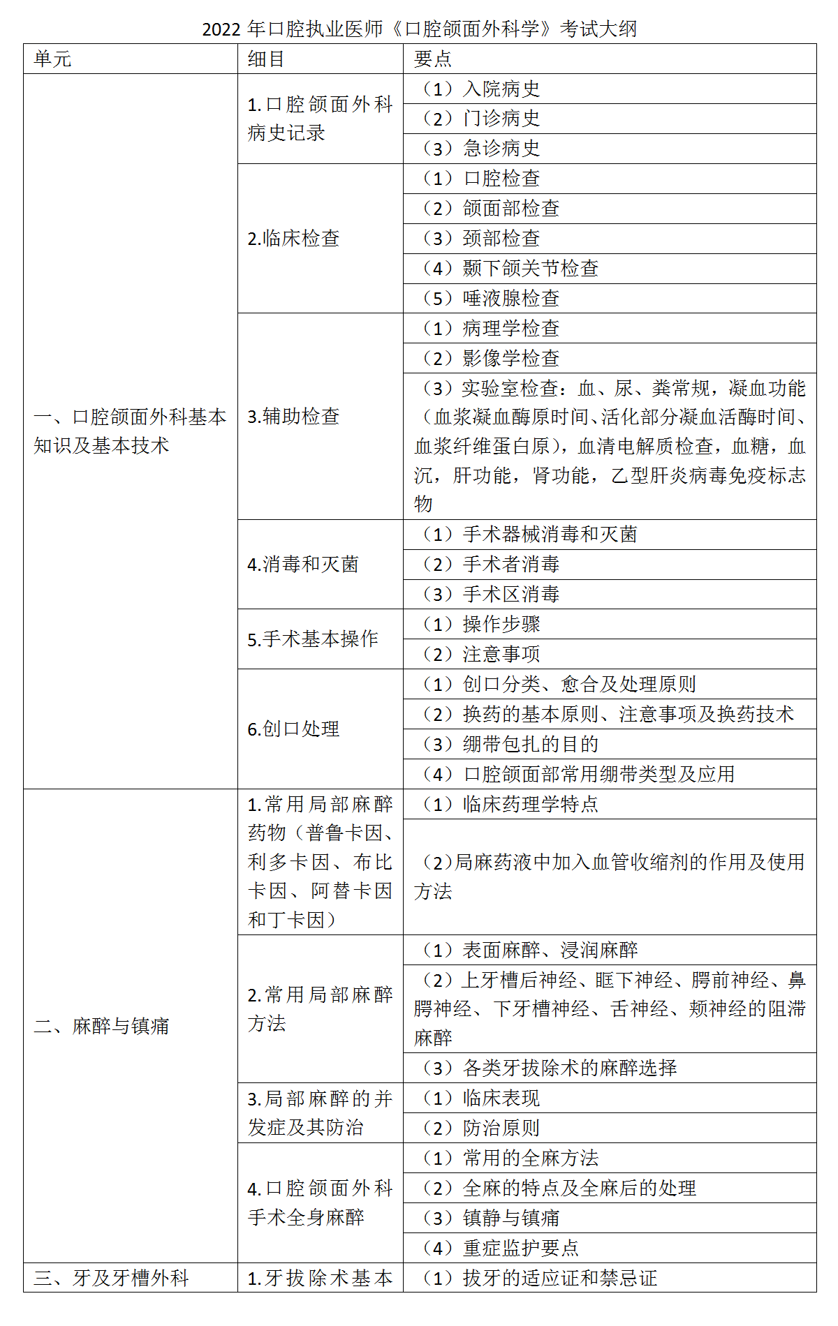
关于“口腔执业医师2022年《口腔颌面外科学》考试大纲完整版”,相信很多考生十分关注,医学教育网编辑分享具体大纲内容如下:

热点关注【新】2022年口腔执业医师资格大纲公布

免费领取完整版大纲

扫码添加专属微信老师,速领《2022口腔执业医师资格考试大纲》电子版,还有更多优惠课程、备考方案免费定制,快快添加专属老师咨询吧!

1

考试大纲在线看

17.2022年口腔执业医师《口腔颌面外科学》考试大纲_01

17.2022年口腔执业医师《口腔颌面外科学》考试大纲_02

17.2022年口腔执业医师《口腔颌面外科学》考试大纲_03

17.2022年口腔执业医师《口腔颌面外科学》考试大纲_04

17.2022年口腔执业医师《口腔颌面外科学》考试大纲_05

【推荐】

2021年口腔执业医师考情分析报告(22年考生必看)

偷偷刷题,每天打卡,“凡尔赛”修炼手册已备好!

2022年口腔执业医师考试学霸养成计划

准备好了吗?2022年口腔执业医师考试备考内容概览

口腔执业医师2022年《口腔颌面外科学》考试大纲完整版”的内容,由医学教育网编辑整理,更多口腔执业医师考试复习资料、考试动态、学习经验技巧,敬请关注医学教育网口腔执业医师栏目。

正保医学教育网
上医学教育网 做成功医学人
打开APP
全部评论(0打开APP查看全部 >
精品课程

高效定制班

直播+录播 含班级服务

4180

查看详情
热点推荐:
0
0
0
评论
取消
复制链接,粘贴给您的好友

复制链接,在微信、QQ等聊天窗口即可将此信息分享给朋友
前往医学教育网APP查看,体验更佳!
取消 前往
您有一次专属抽奖机会
可优惠~
领取
优惠
注:具体优惠金额根据商品价格进行计算
恭喜您获得张优惠券!
去选课
已存入账户 可在【我的优惠券】中查看