口腔执业医师

考试动态
复习指导

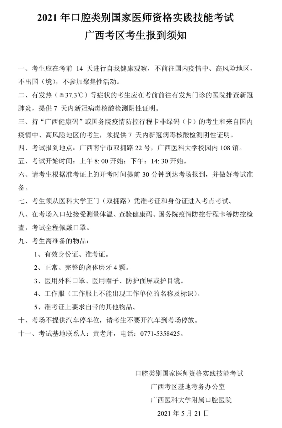
2021年口腔执业医师实践技能考试广西考区考生须知

关于2021年口腔执业医师实践技能考试广西考区考生须知,具体通知内容医学教育网编辑分享如下:

2021年国家医师资格实践技能考试广西考区考生报到须知(口腔类别)

“2021年口腔执业医师实践技能考试广西考区考生须知”的内容由医学教育网小编搜集整理,更多相关信息,敬请关注医学教育网。

微信扫码/长按识别!加老师微信!

实践技能考前通知不错过!考前资料共享!

考前资料分享群

医学教育网为了帮助考生提高应试能力,特推出实践技能模考系统,快来做题练习吧>>

不知道如何复习备战实践技能考试?加入技能特色班,网校老师带你学习>>

【推荐】

2021年口腔执业医师资格实践技能考试模拟试题一套卷

抢!2021口腔执业医师《综合笔试冲刺包》0.01元

2021年国家口腔执业医师实践技能考试各考点疫情防控须知汇总

国家医考中心2021年口腔执业医师实践技能考试考前准备/考试设计/特别提示

免费送!2021年口腔执业医师实践技能备考加油包来了

正保医学教育网
上医学教育网 做成功医学人
打开APP
全部评论(0打开APP查看全部 >
精品课程

高效定制班

直播+录播 含班级服务

4180

查看详情
热点推荐:
0
0
0
评论
取消
复制链接,粘贴给您的好友

复制链接,在微信、QQ等聊天窗口即可将此信息分享给朋友
前往医学教育网APP查看,体验更佳!
取消 前往
您有一次专属抽奖机会
可优惠~
领取
优惠
注:具体优惠金额根据商品价格进行计算
恭喜您获得张优惠券!
去选课
已存入账户 可在【我的优惠券】中查看