口腔执业医师

考试动态
复习指导

2021年口腔执业医师-口腔颌面外科学(含影像)速记考点50条

口腔执业医师冲刺阶段时间紧,任务重,考点在精不在多!关于“2021年口腔执业医师-口腔颌面外科学(含影像)速记考点50条”,医学教育网编辑整理分享有关内容如下:

口腔颌面外科学(含影像)速记考点50条

口腔颌面外科学(含影像)考点速记50条-1

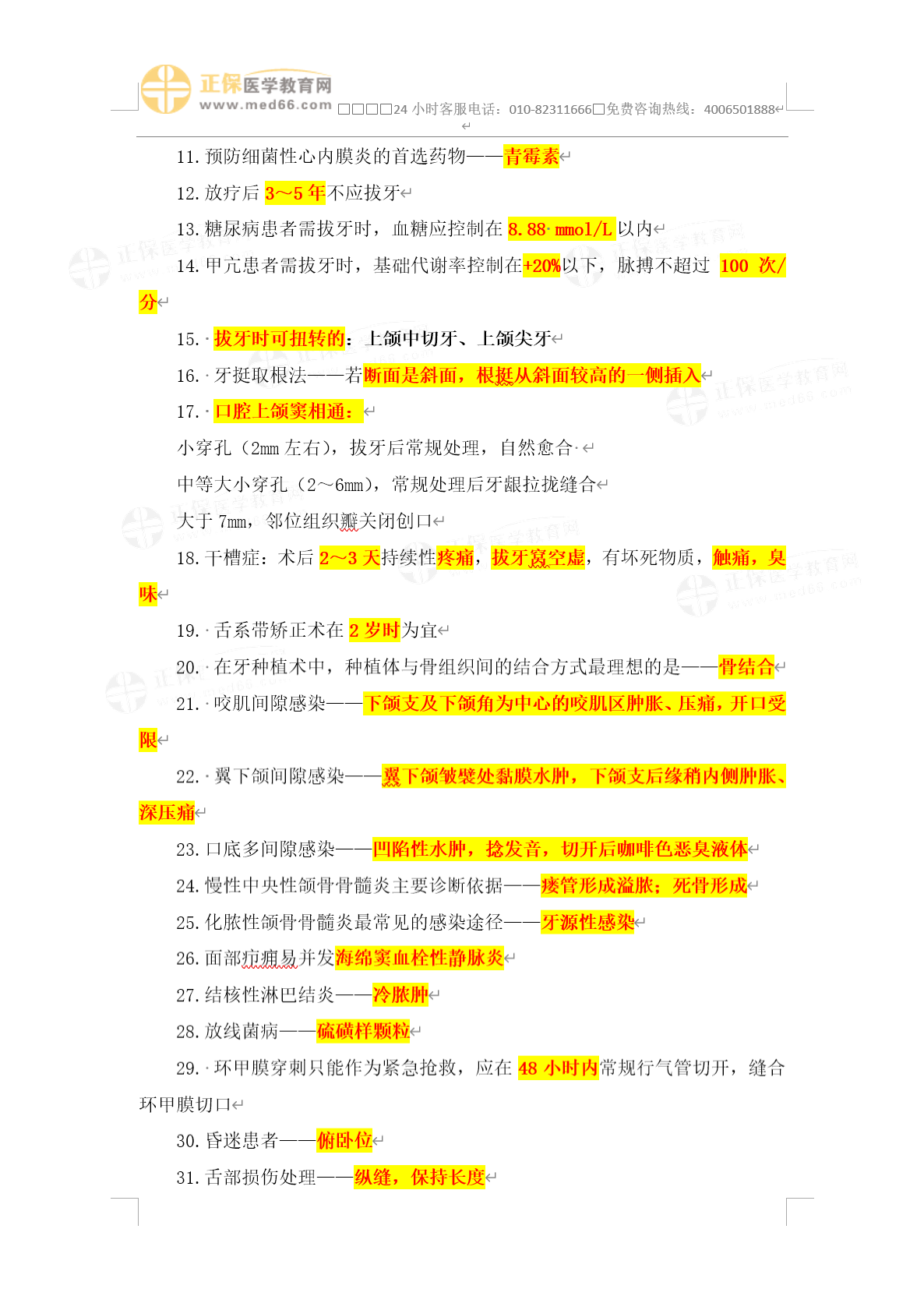
口腔颌面外科学(含影像)速记考点50条-2

口腔颌面外科学(含影像)速记考点50条-3

〖医学教育网版权所有,转载必究〗

【推荐】

测一测!2021年口腔执业医师综合笔试冲刺模考600题!

【直播回放】2021口腔执业医师综合笔试仿真模考解析-雪松

等你来战!2021年全国口腔执业医师资格综合笔试仿真模考大赛

150个考点+600道配套试题,口腔执业医考爱打卡5个阶段全部开启!

技能考完,笔试考试才是重头戏

识别下方二维码参加笔试模考

口腔执业

“2021年口腔执业医师-口腔颌面外科学(含影像)速记考点50条”的内容由医学教育网小编搜集整理,更多相关信息,敬请关注医学教育网口腔执业医师考试经验栏目。

正保医学教育网
上医学教育网 做成功医学人
打开APP
全部评论(0打开APP查看全部 >
精品课程

高效定制班

直播+录播 含班级服务

4180

查看详情
热点推荐:
0
0
0
评论
取消
复制链接,粘贴给您的好友

复制链接,在微信、QQ等聊天窗口即可将此信息分享给朋友
前往医学教育网APP查看,体验更佳!
取消 前往
您有一次专属抽奖机会
可优惠~
领取
优惠
注:具体优惠金额根据商品价格进行计算
恭喜您获得张优惠券!
去选课
已存入账户 可在【我的优惠券】中查看