口腔执业医师

考试动态
复习指导

卫生法规20条高频考点速记-2021口腔执业医师冲刺干货

关于“卫生法规20条高频考点速记-2021口腔执业医师冲刺干货”,医学教育网小编整理分享如下,希望对大家冲刺备战口腔执业医师笔试考试有帮助! 

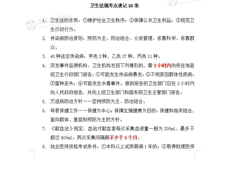
卫生法规》考点速记20条

卫生法规速记考点-1

卫生法规速记考点-2

〖医学教育网版权所有,转载必究〗

【推荐】

一文get√口腔执业医师笔试冲刺19大科目400个热门考点速记

2021年口腔执业医师笔试19大科目冲刺模拟测试750题!

测一测!2021年口腔执业医师综合笔试冲刺模考600题!

【直播回放】2021口腔执业医师综合笔试仿真模考解析-雪松

卫生法规20条高频考点速记-2021口腔执业医师冲刺干货”的内容由医学教育网小编搜集整理,更多相关信息,敬请关注医学教育网口腔执业医师考试经验栏目。

正保医学教育网
上医学教育网 做成功医学人
打开APP
全部评论(0打开APP查看全部 >
精品课程

高效定制班

直播+录播 含班级服务

4180

查看详情
热点推荐:
0
0
0
评论
取消
复制链接,粘贴给您的好友

复制链接,在微信、QQ等聊天窗口即可将此信息分享给朋友
前往医学教育网APP查看,体验更佳!
取消 前往
您有一次专属抽奖机会
可优惠~
领取
优惠
注:具体优惠金额根据商品价格进行计算
恭喜您获得张优惠券!
去选课
已存入账户 可在【我的优惠券】中查看