口腔助理医师

考试动态
复习指导

2023口腔助理医师实践技能知识点:侵袭性牙周炎

2023年口腔助理医师实践技能考试临近,留给考生的备考时间有限,为强化大家有关考点的记忆,医学教育网小编为大家整理“侵袭性牙周炎”知识点,通过知识回顾,加强记忆,希望可以帮助各位考生更好的掌握!

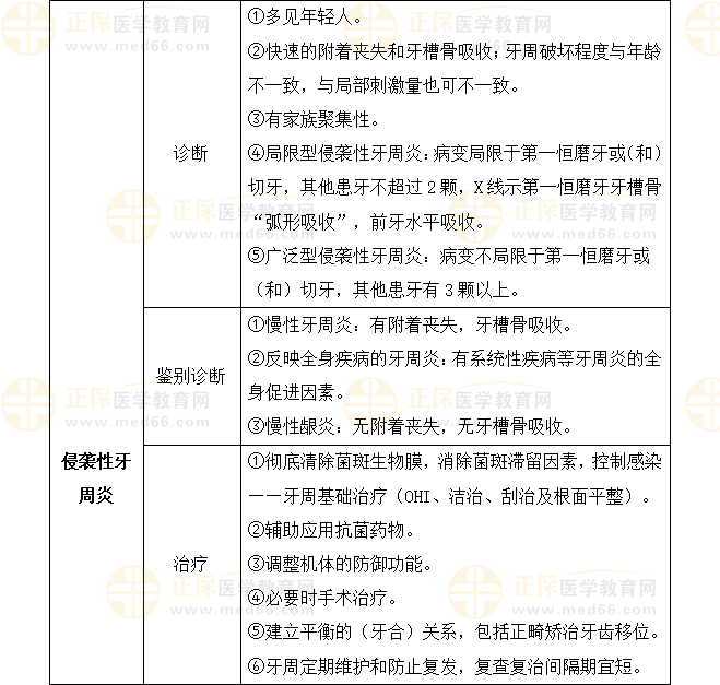
侵袭性牙周炎

声明:本文为正保医学教育网原创整理,转载请注明来源正保医学教育网。

距离国家2023年执业/助理医师实践技能考试越来越近,技能不过,何谈笔试?一个通过技能的方法,那就是《技能特色班》!拯救你的技能操作!实践技能特色班涵盖四大阶段课程>>

ysjndt

相关推荐:

【口腔修复】2023口腔助理专题测试题汇总

25天通过计划来啦!2023年口腔助理医师实践技能复习攻略

30天过技能!王可老师免费分享2023口腔医师技能冲刺攻略

0.1元限时抢2023年口腔助理医师《技能备考全能包》

以上为“侵袭性牙周炎”知识点内容,大家一定要认真学习口腔助理技能知识点,知识点不仅要记住,也要做好笔记,不断去“温习”,这样才能事半功倍,加油!大家一起努力吧!相信一定会有所收获!

正保医学教育网
上医学教育网 做成功医学人
打开APP
全部评论(0打开APP查看全部 >
精品课程

高效定制班

直播+录播 含班级服务

4180

查看详情
热点推荐:
0
0
0
评论
取消
复制链接,粘贴给您的好友

复制链接,在微信、QQ等聊天窗口即可将此信息分享给朋友
前往医学教育网APP查看,体验更佳!
取消 前往
您有一次专属抽奖机会
可优惠~
领取
优惠
注:具体优惠金额根据商品价格进行计算
恭喜您获得张优惠券!
去选课
已存入账户 可在【我的优惠券】中查看