临床助理医师

考试动态
复习指导
首页 > 临床助理医师 > 辅导精华 > 正文

执业医师法的考试注册—临床助理【卫生法规】考点

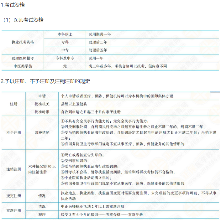
关于“临床执业助理医师卫生法规:执业医师法的考试注册”相关考点,相信参加临床执业助理医师考试的考生都在关注 为方便大家备考,在此医学教育网小编为大家整理如下内容:

3.注册的目的按注册地点、专业类别、专业范围执业。

4.变更注册医师变更执业地点、执业类别、执业范围等注册事项的,应当到准予注册的卫生行政部门依照规定办理变更注册手续。

编辑推荐:

【网络课程】2020年临床助理医师充电考证好帮手 特色畅学班预售啦!

【报考指导】2020年临床助理医师报考问题解答!提前学习 有备无患!

【辅导课程】2020年临床助理医师辅导选购指南(网课or面授)

【复习经验】临床助理医师考试难考吗?这有一份复习攻略!

2019年助理医师资格笔试考试成绩查询

2020年医师资格报考条件

以上关于“执业医师法的考试注册—临床助理【卫生法规】考点”的文章由医学教育网编辑整理搜集,希望可以帮助到大家!

正保医学教育网
上医学教育网 做成功医学人
打开APP
精品课程

临床助理医师-高效定制班

直播+录播 含班级服务

4180

查看详情
热点推荐:
取消
复制链接,粘贴给您的好友

复制链接,在微信、QQ等聊天窗口即可将此信息分享给朋友
前往医学教育网APP查看,体验更佳!
取消 前往