新冠肺炎疫情的“持久战”期间,最辛苦也伟大就是广大医疗工作从业者了,对于我们即将成为医疗工作从业者的朋友们来说,早日找到合适的岗位至关重要。医学教育网为大家搜集信息:哈尔滨阿城区人民医院公开招聘编制外合同制医务人员,希望能够帮助到大家~
报名时间:2021年7月5日至7月16日
一、招聘基本原则
坚持“公开、平等、竞争、择优”的原则,按照德才兼备的标准,采取考试与考核相结合的办法择优录用。
二、招聘基本条件
(一)具有中华人民共和国国籍,遵守中华人民共和国宪法、法律,拥护中国共产党。
(二)热爱卫生健康事业,严格遵守职业道德规范。
(三)具有招聘岗位工作所需要的专业素质和能力,就业观念端正,服从医院对岗位的安排和调整,不服从者将取消聘用资格。
(四)符合身体检查的各项要求。
(五)除符合上述基本条件外,还应具备招聘岗位所需的其它条件要求(详见《招聘工作计划表》)。
(六)下列人员不得报考:
1、受过刑事处罚,或正在接受立案审查的;
2、尚未解除党纪、政纪处分的;
3、在各级各类招聘考试中被认定有作弊行为的或有报考不诚信记录,且处理期未满的人员;
4、公务员、事业单位辞退未满5年的人员;
5、现役军人、定向生、委培生不得报名应聘;
6、法律规定不得招聘为事业单位工作人员的其他情形的人员。
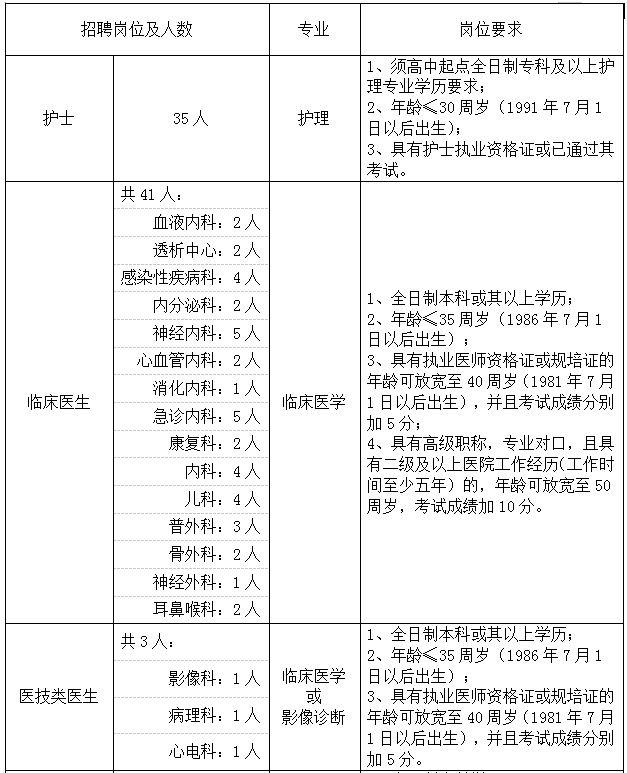
三、招聘工作计划表


四、招聘程序
(一)报名
1、地点:阿城区人民医院三号楼二楼人事科现场报名。
2、联系人及电话:付淑芳 53740058(法定节假日休息)。
3、报名时间:2021年7月5日至7月16日
4、报名所需提供的证件(各类证件均需同时提供原件及复印件)
(1)学历证书:应聘护理专业的须同时携带高中毕业证;应届毕业生未取得毕业证的,须提供所在学校的证明,证明其学历层次和所学专业以及毕业时间,毕业时提供不了相应毕业证书的取消其录用资格;
(2)其他资格证书:规培证书/执业医师资格证/执业护士资格证或执业资格考试合格成绩单等;
(3)有效身份证;
(4)近期免冠蓝色背景一寸照片2张。
(二)考试
本次考试实行闭卷笔试的方式进行,卷面满分为100分。考试时间另行通知,根据笔试和加分项总成绩由高到低择优录用。
(三)体检
参加考试考核人员根据最终总成绩从高分到低分,按岗位拟聘人数1:1的比例确定体检对象,体检不合格者按成绩依次递补。体检分身体检查和心理测试两部分,两部分均需合格方可录用,体检费用自理。
(四)公示
应聘人员报名审核后名单、考试成绩单及拟聘用人员名单分别在阿城区政府网站公示五个工作日。
(五)办理录用手续
公示无异议后按规定程序办理相关录用手续。在规定时间内未能提供招聘岗位所需资格条件证明材料的,取消录用资格,按应聘人员考试成绩从高到低依次递补录取。
(六)监督
联系人:刘志娟 联系电话:53740641
五、录用人员管理及待遇
1、试聘期三个月,试聘期工资:护理人员工资为1500元/月,其他专业工资为2000元/月。
2、试聘期满,由相关科室进行鉴定,合格后正式聘用。按医院相关规定享受“四险一金”及相应工资待遇。
身体健康是每个人幸福生活的前提和基础,作为医务工作者,能早日入职,履行救死扶伤的职责也是我们的心愿。以上医学教育网整理的公告“哈尔滨阿城区人民医院公开招聘编制外合同制医务人员”,希望能够帮助您找到合适的岗位!