医疗招聘进行时!各地纷纷发布医疗招聘公告,广纳贤才,医学教育网为了更好的服务有就业意愿的相关医疗人员,将会为大家整理并更新各地医疗招聘的相关公告,大家可持续关注!以下是公告“2025年大通博爱医院招聘工作人员若干”的相关内容:

2025年大通博爱医院招聘工作人员若干
为适应医院业务发展需要,结合医院实际工作,持续完善医院专业技术人才队伍建设,现招聘工作人员若干,相关事宜如下:基本条件(一)遵守宪法和法律,具有良好的政治思想素质;
(二)诚实守信,爱岗敬业,具有良好的团队和协作精神;
(三)具备岗位所需的学历、学位、专业知识、学术及技术能力;
(四)身心健康,能适应岗位要求。
福利待遇(一)五险一金齐全,享有岗位津贴、带薪年假、工作餐补、节日福利;
(二)根据学科制定人才培养方案,提供参加培训、进修、学术交流的机会;
(三)职称晋升渠道通畅,晋升后通过聘任可享受相关待遇;
(四)学科带头人具体待遇面议。
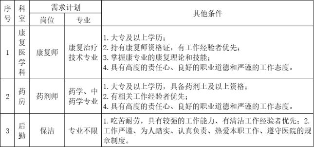
招聘详情招聘的岗位及具体要求如下:
(一)岗位:

报名须知
(一)报名方法
应聘人员根据招聘岗位现场报名。报名时需提供个人简历、学历学位证及验证证明、职称证等个人资质证明材料。
(二)报名联系方式
联系人:人力资源部云老师
联系电话:0971-4082200
(三)报名时间
2025年4月14日—2025年4月31日
其他事项资格审查:根据报名情况和招聘岗位、专业要求,统一对应聘者进行资格初审。资格审查贯穿于招聘工作全过程。凡发现报考者与拟招聘岗位所要求的条件不符以及提供虚假材料的,一经查实,立即取消其资格。
考核、面试安排:通过资格初审的应聘者相关考核事宜,我院将通过电话提前通知,视报名情况,于有效期内不定期分批组织考核及面试,先报先考,招满即止。
热点推荐:
2025年4月全国各级医疗卫生事业单位招聘公告汇总
医疗卫生招聘时事政治:2025年4月时政热点汇总
医疗卫生事业单位招聘完整流程【通用版】
砥砺前行,不畏苦难,成功就在坚持之后!今日的不断摸索就是为了心中之路,坚持不断探索就是选择了与梦想走近。医学教育网将为您不断更新相关就业资讯,更多公告请持续关注!